《星岛》见习记者 洪雨欣 深圳报道
在稀土价格持续走强、行业景气度高企的背景下,厦门钨业股份有限公司(600549.SH)加速推进旗下稀土资产证券化进程。
2026年1月30日,厦门钨业收到控股子公司福建省金龙稀土股份有限公司(以下简称“金龙稀土”)的通知,其向中国证券监督管理委员会福建监管局(以下简称“福建证监局”)报送向不特定合格投资者公开发行股票并在北交所上市的辅导备案申请材料已获受理。
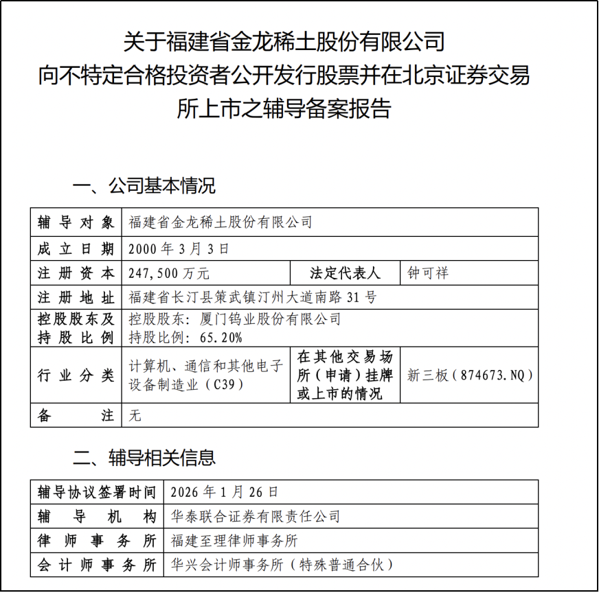
此前的1月26日,金龙稀土向福建证监局报送了向不特定合格投资者公开发行股票并在北交所上市的辅导备案申请材料。1月29日,福建证监局受理其上市辅导备案申请,金龙稀土进入辅导阶段,辅导机构为华泰联合。
金龙稀土是福建省稀土产业的龙头企业,于2000年挂牌成立。公司主要从事稀土精深加工以及稀土功能材料的研发与应用,现已建成 2000吨高纯稀土氧化物、3000吨稀土金属及合金、1300吨三基色荧光粉、20000吨钕铁硼磁性材料生产线,并已布局稀土资源回收业务,形成较为完整的稀土精深加工产业链。
《星岛》查询龙岩市人民政府官网信息显示,2025年10月,金龙稀土第三代高性能磁性材料数字化智造工厂(5000吨级)即将完成桩基施工。项目达产达效后,预计可实现年产磁性材料2万吨,产值14亿元。
公司2025年中报显示,截至2025年6月30日,营业收入为27.2亿元,同比增长3.97%;净利润为1.2亿元,同比增长7.01%;归属母公司股东的净利润为1.2亿元,同比增长7.01%;扣非归母净利润1.14亿元,同比增长110.74%;总负债金额为15.1亿元,2023、2024年年报数据显示负债金额分别为12.21亿元和5.94亿元。
进入北交所IPO辅导期
华泰联合对此次辅导工作安排详尽,共分为三个阶段:
第一阶段,全面摸底调查和辅导准备。辅导重点在于对公司进行全方位的摸底调查,重点了解公司的财务会计管理体系、内控制度建设、企业发展规划等情况。
第二阶段,辅导、整改和集中授课。辅导内容包括对公司及其接受辅导的人员进行加强系统的法规知识、证券市场知识培训;督促公司建立和完善规范的内部决策和控制制度、形成明确的业务发展目标和未来发展计划。
第三阶段,辅导和考核评估。辅导内容包括对公司是否达到发行上市条件进行综合评估、协助公司开展上市准备工作。
据厦门钨业《关于控股子公司金龙稀土申请公开发行股票并在北京证券交易所上市辅导备案的进展公告》显示,金龙稀土存在两层风险。
第一,金龙稀土目前为基础层挂牌公司,须进入创新层后方可申报公开发行股票并在北交所上市,存在因未能进入创新层而无法申报的风险;第二,若金龙稀土后续进入创新层,提交向不特定合格投资者公开发行股票并在北交所上市的申请,存在无法通过北交所发行上市审核或中国证监会注册的风险,存在因公开发行失败而无法在北交所上市的风险。公司后续将根据有关规定及事项进展情况及时履行信息披露义务。
母公司财报印证稀土板块高成长性
尽管存在风险,但金龙稀土的上市计划并非遥不可及,其背后是母公司厦门钨业2025年亮眼的业绩表现。
2026年1月28日,厦门钨业发布《2025年度业绩快报公告》显示,公司全年实现营业总收入 464.69亿元,同比增长31.37%;归属于上市公司股东的净利润达 23.11亿元,同比增长35.08%;扣除非经常性损益后的净利润为21.62亿元,同比增长42.36%;基本每股收益为1.46元,同比增长21.56%;加权平均净资产收益率为14%,同比减少0.31个百分点。
公开资料显示,厦门钨业股份有限公司是在上海证券交易所上市的集团型股份公司,前身为1958年成立的厦门氧化铝厂,1982年转产钨制品,1997年整体改制为厦门钨业股份有限公司,2002年在上海证券交易所上市。公司专注于钨钼、稀土、能源新材料三大核心领域,建立了包括稀土开采,稀土分离冶炼,稀土永磁材料、发光材料、光电晶体等应用和研发的完整体系。截至2025年底,公司总资产数额达559.19亿元。
公告指出,公司围绕制造业主业稳健经营,推动产品盈利能力提升,钨钼、稀土、能源新材料三大核心业务收入、利润均实现不同幅度的增长。主要原因来自公司主营业务钨钼、稀土、电池材料受钨、钴、氧化镨钕等主要原材料价格上涨影响,主要产品价格相应增长,加上大部分主要产品销量同比增长,公司营业收入、利润相应增长。
作为厦门钨业稀土业务的核心载体,金龙稀土对上述业绩增量也有所贡献。数据显示,厦门钨业对金龙稀土的持股数量为16.14亿股,比例高达65.20%,拥有绝对控股权。前十大股东还包含比亚迪股份有限公司、中国北方稀土(集团)高科技股份有限公司等。
公司法定代表人、董事长钟可祥现为福建省人大代表,担任福建省人大环境与城乡建设工作委员会委员、厦门钨业党委副书记、常务副总裁。
截至2026年2月3日收盘,厦门钨业收报56.18元,涨4.52%,换手率4.6%,成交额39.54亿元,总市值891.91亿元,动态市盈率42.32倍。
对标行业龙头
当前,稀土行业正处高景气周期。中信证券研报称,全球稀土资源战略地位持续提升,预计2026年起全球稀土供需缺口或持续扩大,到2030年全球稀土供需缺口将达14万吨。
截至2月3日,Wind稀土永磁指数2025年以来累计上涨81.25%,大幅跑赢同期上证指数涨幅。
从个股来看,2025年以来涨幅超过100%的有厦门钨业、中稀有色、北方稀土等7只;厦门钨业股价2025年以来涨幅接近200%。
分析人士指出,若金龙稀土登陆北交所,不仅将打通独立融资渠道,加速其在长汀、包头等地的新建产能项目落地,更有望在资本市场上获得与行业龙头相匹配的估值重估。
编辑︱胡影雅


















