《星岛》记者 屈慧 广州报道
近日,广东导远科技股份有限公司(下称“导远科技”)正式向港交所递交上市申请。这家号称全球最大的汽车时空智能解决方案提供商,凭借在汽车P-Box(定位盒子)领域的领先地位,试图向资本市场勾勒“物理AI+时空智能”的技术蓝图。
然而,翻开时空智能的招股书,在业绩爆发式增长的表象之下,却也潜藏着估值下滑、客户高度集中、巨大的债务赎回压力、应收账款激增等多重挑战。
估值下降,创始人自掏腰包补偿投资者
导远科技成立于2014年,核心业务是提供时空智能解决方案,涵盖惯性芯片、先进模组和集成系统,产品应用在汽车、机器人、工程机械、可再生能源系统等领域。
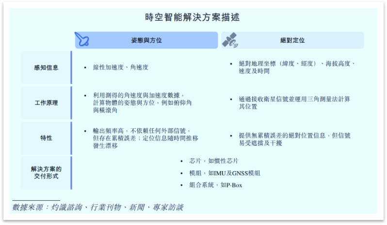
所谓时空智能,是指通过融合卫星导航、物联网等技术,实现对物理世界动态变化的高精度时空认知。区别于导航系统的“静态路线规划”,时空智能可实现“动态环境认知+实时决策”。在汽车上主要由P-box承载该功能,是智能驾驶的核心技术体系,尤其是L3级以上自动驾驶的必备能力。
导远科技由李荣熙创立。李荣熙现年43岁,2007年从哈工大机械电子工程硕士毕业,毕业后在央企普天技术任工程师,随后任中国科学院深圳先进技术研究院工程师、任职香港中文大学。
在2018年实现车规级产品量产后,导远科技开启了密集融资进程:2019年2月,投后估值为3.2亿元;2020年9月,引入国家级产业基金先进制造基金、越秀新兴产业基金等,估值达6.3亿元;2021年10月C轮融资估值达33.8亿元,融资对价到9.91元/股;2023年8月D+轮融资估值51.6亿元。
值得注意的是,在2025年12月D++轮融资中,导远科技的投后估值降至46.8亿元。导远解释称,下滑是因为公司战略性聚焦时空智能领域,并优化了部分业务。
由于估值下滑触发了此前股东协议中的反摊薄条款,李荣熙先后向C+轮、D轮及D+轮投资者进行了相应补偿,确保股份价格与D++轮保持一致。补偿调整后,C+轮至D++轮的融资对价统一为10.07元/股。
IPO前夕的估值倒退,折射出后期投资人对公司发展阶段及潜在风险的谨慎态度。这一现象背后,是汽车时空智能赛道日益激烈的竞争格局:科技巨头华为、特斯拉凭借技术、资金及生态优势强势拓展,华测导航、千寻位置等垂直领域专业企业也在加码汽车产业,导远科技面临被夹击的市场压力。
截至目前,导远科技创始人兼董事会主席李荣熙通过直接持股及合伙企业持股,累计持有公司30.25%的股份。
比亚迪贡献六成收入
导远科技以汽车高精度定位解决方案起家,主要业务为向整车厂及一级供应商交付一体式P-Box(Positioning Box,定位盒子)。
市场方面,导远科技已覆盖中国前十大汽车主机厂中的9家,海外则进入了大众汽车的全球供应链。截至2025年9月底,导远科技时空智能解决方案已装车数据达427万。
根据灼识咨询数据,以2024年装车量计算,导远是全球汽车产业里最大的时空智能解决方案提供商,市场份额达27.6%。
凭借在汽车领域的成功经验,导远科技还快速布局机器人、工程机械、可再生能源系统等新兴领域。不过,目前非汽车板块的收入贡献仍有限——2025年前九个月,该板块收入仅3427万元,占总收入的比例仅为7.2%。
财务方面,导远科技近年营收保持快速增长态势,2025年前三季度营收达4.74亿元,同比大幅增长97.29%,超过2024年全年营收规模。但盈利拐点尚未显现,2023年至2025年前九月,导远科技分别亏损6.89亿、4.07亿、2.48亿元。
另外,据《星岛》查询,导远科技的赎回负债项对利润表造成巨大影响,财报显示,“赎回款项的利息开支及估计现金流量变动的影响”对应财务期的支出分别为3.02亿、1.69亿、2.25亿元。
此前数轮融资中,导远科技约定了投资者拥有优先认购权、清算优先权、共同出售权、反摊薄权、赎回权及知情及查阅权等特殊权利。其中,赎回条款之一约定的利率为8%。截至2025年9月底,导远的赎回负债总额达27.84亿元。
2025年导远科技营收爆发式增长,其核心驱动力来自比亚迪的订单。2025年前三季度,比亚迪成为公司第一大客户,贡献销售收入2.86亿元,占总收入的六成。
从客户结构来看,导远科技呈现典型的“大客户依赖症”:2023年至2025年前三季度,来自五大客户的收入占比分别为84.4%、85.3%及88.8%,持续攀升的客户集中度,意味着公司在市场议价能力及风险分散方面存在明显短板。
值得注意的是,受制于大客户的强势地位,导远不得不接受比亚迪的“迪链”结算模式,导致应收账款短期激增。财报显示,至2025年9月底,公司贸易应收款达4.61亿元,较2024年底剧增61%。
对于此次IPO的募资用途,导远科技表示,将投向研发与智能制造工艺升级、先进芯片封测及模组制造产能提升、服务能力提升、资源整合、补充营运资金等。
编辑︱梁景琴



















