股价暴涨近180%,中国卫星再发风险提示:公司基本面未发生重大变化

发布时间:2026-01-13 09:48

近期,商业航天板块在A股市场热度飙升。1月12日,中国东方红卫星股份有限公司(简称“中国卫星”)发布风险提示公告。

图片

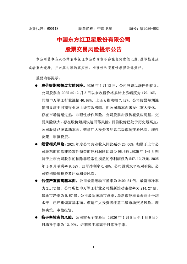
公告称,2026年1月12日,中国卫星股票以涨停价收盘。公司股票自2025年12月3日以来收盘价格累计上涨幅度为179.16%,同期申万军工行业涨幅40.68%,上证A指涨幅7.42%,公司股票短期涨幅明显高于同期行业及上证指数涨幅,但公司基本面未发生重大变化,存在市场情绪过热、非理性炒作风险,公司股票击鼓传花效应明显,交易风险极大,存在股价短期快速回落风险。

中国卫星提示,目前该公司股价已处于历史最高点,已脱离基本面,敬请广大投资者注意二级市场交易风险,理性决策,审慎投资。

据官网介绍,中国卫星是中国航天科技集团公司第五研究院控股的上市公司,是专业从事小卫星及微小卫星研制、卫星地面应用系统集成、终端设备制造和卫星运营服务的航天高新技术企业。

除了中国卫星外,航天环宇、中科星图等多家商业航天相关上市公司,今天都发布了股票交易风险提示公告或股价异动公告。

1月11日,国际电信联盟(ITU)官网显示,2025年12月25日到31日期间,我国正式向ITU提交新增20.3万颗卫星的频率与轨道资源申请,覆盖14个卫星星座,包括中低轨卫星。据统计,这是我国迄今规模最大的一次国际频轨集中申报行动。

11日,新华社刊发《专家认为应理性看待中国新申报卫星网络资料》一文。相关专家表示,受卫星频率轨道资源国际协调、系统建设、市场需求变化等多种因素影响,多数情况下,相关公司后续实际部署的卫星规模、技术参数等还会进行动态优化调整。希望各界不要过度解读,继续支持我国航天事业发展。


来源︱长安街知事
编辑︱林木