不少人为悭钱都有吃隔夜菜的习惯,不过有医生警告当中有4类食物即使保存恰当,亦绝不适合当隔夜菜食用。 如不慎进食,不但可致食物中毒,致死率甚至有机会超50%。
4种食物隔夜吃易染恶菌 致死率恐超50%
重症科医生黄轩近日在个人网志分享了一些隔夜食物的迷思,当中更点名了4种即使保存得宜、也不该隔夜食用的食物:
隔夜菜中毒丨1. 木耳、银耳、椰子
长时间浸泡的木耳、银耳容易被米酵菌酸(Bongkrekic acid)毒素污染。 夏季高温之下,已开壳的腐坏椰子会产生椰毒假单胞菌(pseudomonas cocovenenans)毒素、致死率超过5成! 以上的毒素耐热性极强,高温煮食无法破坏,一旦误食,轻则恶心呕吐,重则器官衰竭甚至死亡。
食用木耳、银耳前,浸泡时间建议控制在1-2小时内,最长不超过4小时; 浸泡后如果发现表面黏糊或有异味,最好立即丢弃。 而已经开壳的椰子果肉和椰水最好当下吃完,不要放隔夜,以免产生毒素、威胁生命。
隔夜菜中毒丨2. 绿叶蔬菜
绿叶蔬菜本身的硝酸盐含量较高,煮熟后如果放置太久,硝酸盐会被还原成亚硝酸盐,不利身体健康。 此外,蔬菜经过久放和再加热,其维他命、叶绿素等营养会大量流失。 建议绿叶菜最好即做即吃,即使放雪柜内隔夜存放也最好不超过1日。
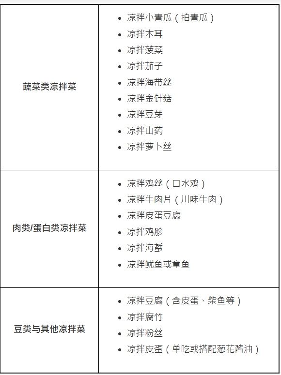
隔夜菜中毒丨3. 凉拌菜
凉拌菜通常未经高温烹调,本身容易残留细菌等微生物。 而且凉拌菜也常用生蒜、生葱、辣油、香油、醋等调味,但因未经高温杀菌,容易成为细菌繁殖温床,即使放雪柜内隔夜存放、也容易细菌超标。 建议凉拌菜最好不要隔夜吃,当日制作且当日吃完。 以下为坊间常见的凉拌菜:
隔夜菜中毒丨4. 溏心蛋
溏心蛋一般是半生不熟、杀菌不彻底,加上鸡蛋营养丰富,特别容易滋生微生物。 久放后食用,可能引起胃肠道不适,严重时还会出现食物中毒。 建议溏心蛋应当日制作、当日食用。
拆解隔夜菜3大迷思 隔夜水可饮用?
黄医生列出了常见的隔夜饮食3大迷思,清水及西瓜隔夜后仍可正常食用吗? 即看以下解答及应对方法:
隔夜饮食迷思 | 1. 隔夜水会致癌吗?可饮用吗?
正确答案: 不会致癌,做好“1动作”可正常喝。
“隔夜水”含亚硝酸盐、会致癌的说法很常见,黄医生强调,虽然过量的亚硝酸盐可在体内形成致癌的亚硝胺,但隔夜水中微乎其微的亚硝酸盐含量,距离危害健康还差得远,根本不会致癌。
关于隔夜水可否饮用这一点,真正要注意的是卫生问题。 如果水没有加盖子,容易掉进灰尘、空气中的悬浮物、小虫子等,就会有细菌滋生。 “隔夜水”一定要加盖才可正常喝。
隔夜饮食迷思 | 2. 隔夜饭菜会致癌?
正确答案:隔夜饭菜冷藏于4°C环境下安全,会否致癌取决于食物处理方式。
黄医生指,如果食物处理正确,大多数的隔夜剩菜剩饭是可以安全食用的。 有一项研究将30道刚出锅的餸菜,分别放置在:
4°C(模拟雪柜环境)
25°C(模拟室温环境)
30道餸菜静置24小时后,再检测其中亚硝酸盐含量的变化。 结果发现在4°C存放的餸菜,24小时后的亚硝酸盐含量与刚出锅时没太大变化,虽略有增加,但远未达到规定的亚硝酸盐限量值的1/3,可以食用。 结果表示,冷藏的隔夜菜通常是安全的。
黄医生指,不是隔夜菜会致癌,而是处理不当会致病。 隔夜菜本身并不是致癌元凶,而是不正确的保存和加热方式,可能导致细菌滋生,进而产生对身体有害的物质,如亚硝酸盐或仙人掌杆菌等,引发肠胃不适或食物中毒 。
虽然冷藏隔夜菜后加热食用大多安全,但要留意,隔夜菜营养价值容易流失,对身体没有太大益处,不建议长期吃用!
隔夜饮食迷思 | 3. 隔夜西瓜会细菌超标吗?可食用吗?
正确答案: 隔夜西瓜的安全性取决于准备和储存过程中的卫生程度。
有说隔夜西瓜会疯狂滋生细菌,导致中毒、拉肚子,是真的吗?有研究将3种西瓜切开后盖上保鲜膜,放雪柜冷藏16小时。结果发现,隔夜西瓜的菌落总数与新鲜西瓜差不多,可安全食用。 黄医生提出以下3个重点:
先清洁:切西瓜前,最好将刀、西瓜、手、砧板都清洗干净。
后冷藏:切开西瓜后剩余的部分,应立即用保鲜膜包好,放入雪柜冷藏。
小心切片西瓜:在外面购买的切片西瓜,卫生条件无法确认,为了安全起见,最好当日吃完,不要隔夜吃。
4招处理隔夜菜 安心吃用
黄医生建议,饭菜最好是吃多少就做多少,如果真的有大量剩菜,可以使用以下4招处理隔夜菜、安心吃用:
隔夜菜处理 | 1. 留荤不留素
肉比菜更耐放,菜叶类隔夜菜的亚硝酸盐含量增加较快。 因此建议叶类蔬菜即做即吃,即使要隔夜,也要放入雪柜冷藏且不超过1日,以免亚硝酸盐会大量增加。
冷藏是关键:
优先妥善保存:剩菜要记得放雪柜
:相较于菜叶,肉类通常更耐放
充分加热:吃剩菜前,务必彻底加热杀菌才安心。
隔夜菜处理 | 2. 提前分装,及时放雪柜
食物刚上碟、还没吃前,受细菌污染最少。 最好在饭前就将多余的餸菜盛出,等凉到不烫手后,用保鲜膜封好放入餸菜中。 不要等到完全凉透后再冷藏,在室温下放置的时间越长,细菌滋生的风险就越大。
隔夜菜处理 | 3. 存放时间不宜过长
即使放进雪柜,也要尽早将剩菜吃掉。 雪柜只是暂缓细菌的生长速度而不是停止生长,超过2日的剩菜不建议食用。
隔夜菜处理 | 4. 吃之前彻底加热,不要反复加热
剩饭、剩菜吃前,最好彻底加热,把餸菜整体加热到100°C,并保持沸腾3分钟以上。 吃多少就热多少,最好不要反复加热剩菜。
隔夜菜的硝酸盐和亚硝酸盐
食安中心指,硝酸盐在周围环境如泥土和水,和植物(如蔬菜)中天然存在。 不同种类蔬菜,硝酸盐含量差别很大:
硝酸盐本身可说是没有毒性的,可通过以下方式转化为亚硝酸盐且会降低血液在人体中输送氧气的功能:
天然存在于蔬菜中的酶
细菌
加工和烹煮过程中,可影响蔬菜中硝酸盐及亚硝酸盐的含量,包括:
把蔬菜清洗和去皮,可减少硝酸盐的含量;
把新鲜蔬菜搅碎成菜泥,会加快硝酸盐转化为亚硝酸盐;
以沸水烹煮蔬菜,蔬菜中部分硝酸盐会进入水中,令蔬菜中的硝酸盐含量减少。
存放温度对亚硝酸盐含量有显著影响,因为低温会减慢细菌滋生,降低细菌把硝酸盐转化为亚硝酸盐的能力,延缓亚硝酸盐的形成:
冷藏在摄氏零下18度下,硝酸盐停止转化为亚硝酸盐。
冷冻在摄氏0-4度下,硝酸盐转化为亚硝酸盐的速度很低。
熟菜在雪柜隔夜存放24小时,亚硝酸盐含量不会上升。
有哪些常见的食物中毒?
卫生防护中心资料显示,食物中毒通常由进食受污染食物或饮用受污染食水所引致。 食物或食水会受细菌、病毒、寄生虫、生物毒素或化学物污染。 常见的食物中毒包括:
1. 沙门氏菌
病原体:在家养及野生动物中广泛存在,亦常见于食用动物(例如家禽、猪和牛)和宠物(例如猫、狗、鸟类和龟等爬虫类动物)。
引致食物中毒的来源:未熟透的肉类、肉类食品、家禽、未经加热杀菌处理的奶、生的蛋及蛋制食品(如布甸)。
常见症状:
呕吐
腹泻
腹痛
发烧
严重并发症,如脱水及败血病
2. 副溶血性弧菌
病原体:海产。
引致食物中毒的来源:进食未熟透或生的海产; 已煮熟食物亦有可能在准备或贮存时受生海产交叉污染。
常见症状:
呕吐
腹泻
腹痛
发烧
严重并发症,如脱水及败血病
3. 诺如病毒
病原体:人们可以从接触被感染的人、食用或饮用受污染的食物或水,或通过接触受污染的物件表面感染诺如病毒。
引致食物中毒的来源:贝类海产特别是生蚝、未经烹煮的蔬菜、沙律和冰块是常见引致人类受诺如病毒感染的食物。
常见症状:
呕吐
恶心
腹痛
腹泻
轻微发烧
以上内容归星岛新闻集团所有,未经许可不得擅自转载引用。







