好医生云医疗递表港交所:招股书曾误写老板姓名,耿福能变“耿富能”

发布时间:2026-04-16 15:08

近日,四川好医生云医疗科技集团股份有限公司(以下简称:好医生云医疗)向港交所主板提交上市申请书,独家保荐人为国泰海通。该公司曾于2025年9月递表港交所。

招股书显示,好医生云医疗是中国基层医疗终端服务提供商。公司主要专注于向基层医疗终端提供药品直供服务,同时为公司的基层医疗保健终端客户提供量身定制的专病诊治解决方案及检验诊断解决方案,致力于让优质医疗资源下沉至基层市场,让基层老百姓在家门口享受三级医院水平的医疗服务和产品。

根据灼识咨询的资料,好医生云医疗是中国基层医疗行业唯一一家为基层医疗机构提供包括检验、诊断、用药及诊疗一体化业务场景全覆盖服务及解决方案的服务提供商。根据同一资料来源,以2024年的收入计,公司在中国基层医疗的药品直供市场排名第二。

2023年至2025年,好医生云医疗收入分别为30.65亿元、32.64亿元、38.23亿元;年内利润分别为6247.9万元、3780.6万元、5405.2万元;毛利率分别为29.9%、26.4%、22.9%。

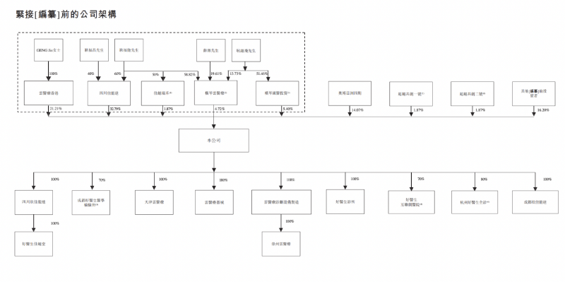
IPO前,GENG Jie、耿福能、耿福昌、耿越飞、薛源、四川佳能达、云医疗香港、横琴云医疗、横琴国医投资及佳越瑞禾共同有权控制于公司股东大会上约65.99%表决权的行使。

其中,耿福昌系耿福能胞弟,GENG Jie系耿福能女儿,耿越飞系耿福能之子,薛源系GENG Jie的配偶。目前,39岁GENG Jie担任董事会主席兼执行董事,43岁薛源担任执行董事兼首席技术官,46岁耿越飞担任非执行董事。

值得注意的是,好医生云医疗在第一版申请书上,多次把控股股东之一“耿福能”的名字误输入为“耿富能”,第二版申请书已经修改回来。

来源︱瑞财经
编辑︱胡影雅