好医生云医疗44岁董秘杨宁兼任CFO,拥有北大双学位、四大所履历

发布时间:2026-04-13 13:59

4月10日,四川好医生云医疗科技集团股份有限公司(以下简称:好医生云医疗)向港交所主板提交上市申请书,独家保荐人为国泰海通。该公司曾于2025年9月递表港交所。

好医生

招股书显示,好医生云医疗是中国基层医疗终端服务提供商。公司主要专注于向基层医疗终端提供药品直供服务,同时为公司的基层医疗保健终端客户提供量身定制的专病诊治解决方案及检验诊断解决方案,致力于让优质医疗资源下沉至基层市场,让基层老百姓在家门口享受三级医院水平的医疗服务和产品。截至2025年末,公司已直接为超过67.05万家基层医疗终端客户提供服务。

根据灼识咨询的资料,好医生云医疗是中国基层医疗行业唯一一家为基层医疗机构提供包括检验、诊断、用药及诊疗一体化业务场景全覆盖服务及解决方案的服务提供商。根据同一资料来源,以2024年的收入计,公司在中国基层医疗的药品直供市场排名第二。

2023年至2025年,好医生云医疗收入分别为30.65亿元、32.64亿元、38.23亿元;年内利润分别为6247.9万元、3780.6万元、5405.2万元;毛利率分别为29.9%、26.4%、22.9%。

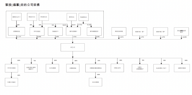
IPO前,GENG Jie、耿福能、耿福昌、耿越飞、薛源、四川佳能达、云医疗香港、横琴云医疗、横琴国医投资及佳越瑞禾共同有权控制于公司股东大会上约65.99%表决权的行使。

其中,耿福昌系耿福能胞弟,GENG Jie系耿福能女儿,耿越飞系耿福能之子,薛源系GENG Jie的配偶。目前,39岁GENG Jie担任董事会主席兼执行董事,43岁薛源担任执行董事兼首席技术官,46岁耿越飞担任非执行董事。

据瑞财社查阅,好医生云医疗董秘杨宁兼任CFO,并在在会计和财务方面拥有超过18年的经验。

公开资料显示,杨宁,44岁,自2024年7月起担任首席财务官兼董事会秘书,并自2025年9月起担任公司秘书。

杨宁于2006年12月至2010年12月在安永华明会计师事务所(特殊普通合伙)担任审计师,最后职位为高级审计师。于2010年12月至2017年4月,他在德勤华永会计师事务所(特殊普通合伙)北京分所任职,最后职位为审计与鉴证部高级经理。于2016年2月至2017年2月,他获德勤华永委派担任中国证券监督管理委员会的顾问助理,负责分析和审核年报、改进信息披露制度以及就监管会计行业提供专业支持。

于2017年4月至2019年3月,杨宁任博瑞德环境集团股份有限公司(“博瑞德”)董事会秘书,其自2017年4月起担任博瑞德的董事。杨宁于2019年4月至2024年7月任永泰生物制药有限公司首席财务官,并于2021年8月至2024年7月任公司秘书。其自2026年1月起担任山东宏桥铝业控股股份有限公司的独立董事。

杨宁于2003年7月在中国北京获得北京大学文学学士学位(主修日语)及经济学双学士学位。他于2005年12月获得澳洲昆士兰大学商业硕士学位。他自2010年3月起一直为澳洲会计师公会成员。此外,他自2016年6月起成为中国注册会计师协会成员,并自2017年5月起成为非执业会员。

来源︱瑞财经
编辑︱杨舟