《星岛》见习记者 洪雨欣 深圳报道
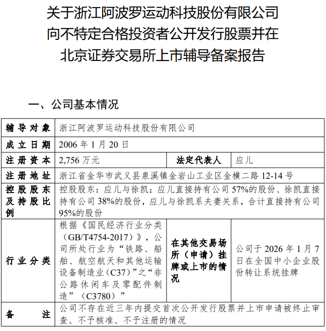
辅导报告显示,公司于2026年1月7日在全国中小企业股份转让系统挂牌(874712.NQ),所处行业为“铁路、船舶、航空航天和其他运输设备制造业(C37)”之“非公路休闲车及零配件制造”(C3780)”。2月5日与国信证券签署辅导协议。
据公开资料,浙阿波罗成立于2006年1月20日,注册资本2756万元,注册地浙江省金华市,法定代表人为应儿,是一家集研发、制造、销售为一体的科技型摩托车制造企业。公司聚焦青少年越野摩托车细分领域,产品覆盖2-18岁全年龄段用户,形成RFZ、RXF、BOOOMcycle三大核心产品系列,出口至全球79个国家和地区。2020年疫情期间实现销量翻倍至10万辆,旗下RXFSedna越野电竞车童款和电动滑板车获德国国际汽车品牌奖。2022年启动品牌战略转型,在杭州开设全球首家"阿波罗越野传送站"城市旗舰店,并规划杭州余杭区万亩户外基地。
从区域看,公司以境外销售为主,境内收入占比较小。数据显示,公司外销收入占营业收入比例分别为98.05%、97.71%和97.65%。公司业务主要分布在欧洲及北美洲地区,合计占比超85%。
浙阿波罗表示,为应对中美贸易摩擦可能给公司带来的不利影响,公司在积极开展美国业务的同时,加强对欧洲市场的开拓力度。2025年上半年,公司进一步开拓欧洲市场。但关税政策变化、汇率剧烈波动及海外宏观经济下行等多重外部风险的冲击,或将导致公司业绩稳定性尚存不确定性。
财务方面,与营收增长明显相比,其利润增长较为缓慢。数据显示,浙阿波罗2023年至2025上半年的归母净利润分别为4,184.34万元、4,317.81万元和2,369.37万元。该公司盈利能力的可持续性与成长性将面临严格审视。
公开转让书中提到,浙阿波罗还存在个人卡收付款、资金占用、现金交易等财务内控不规范的风险,目前皆已清理完毕。
2月5日,浙阿波罗发布关于对外投资设立子公司的公告,称拟设立全资子公司,暂定名“杭州泰宏达贸易有限公司”,法定代表人为周利铭,注册资本人民币10万元。
浙阿波罗表示,本次对外投资是从公司未来发展战略的角度做出的决策,不存在重大投资风险,但存在一定的市场风险、经营风险和管理风险。
5日下午,《星岛》就子公司的核心战略意图和股权结构问题向浙阿波罗进行咨询,对方表示仅通过政府单位对接,不方便透露相关信息。
有业内人士分析认为,尽管公司启动品牌转型,在国内开设旗舰店并规划基地,试图培育国内市场以平衡风险,但目前内销收入占比仍不足3%。在竞争早已白热化的国内运动消费品市场,其品牌、渠道建设能否成功打开局面、形成实质贡献,存在较大疑问,增长缺乏清晰的新引擎,强有力的第二增长曲线平衡过于单一的海外市场风险,尚待时日。
综上所述,浙阿波罗的IPO之旅,实则是其向资本市场证明如何化解“高海外依赖、高股权集中、低利润增长”这三大核心风险的过程。
编辑︱胡影雅
- 伊朗局势 | 伊朗袭击以国防部大楼,美称暂无派遣地面部队计划,以媒:库尔德武装开始向伊朗发起“地面进攻” 王定宇被爆4年前就认识刘女,曾偕妻赴常如山家中餐叙 美媒:美对伊战争同时推高全球油气价格,俄是唯一赢家,普京:价格确实涨了,正考虑主动给欧洲“断气” 立陶宛对美表忠心:愿意出兵伊朗 王定宇绯闻案女主角有何过人之处?郭正亮透露她个性 王定宇卷桃色风波,王世坚惨扫台风尾急喊:我已被枪毙10几次 哈梅内伊次子传内定接班,外媒揭神秘身世:掌数十亿美元资产 全国两会 | 政府工作报告极简版来了!不到1000字 全国两会 | 2026年中国国防预算公布 日本再爆推撞华人事件,中国观众东京马拉松遭当街推倒,华使馆提严正交涉















