《星岛》记者 曹安浔 广州报道
2月20日,香港交易所迎来丙午马年首个交易日,财政司司长陈茂波、港交所主席唐家成及行政总裁陈翊庭等共同敲锣,唐家成表示:“2026年我们开了个好头。目前已经完成了24宗IPO,集资额超过870亿港元。而正在排队申请IPO的企业还有488家。”
同日,中国最大的住宿业PMS(酒店物业管理系统)供应商——杭州绿云软件股份有限公司向港交所递表,中金公司担任独家保荐人,成为“马年首批IPO申报企业”。
财报显示,绿云软件创始团队均在住宿业数字化领域拥有多年经验。其中,公司董事长兼执行董事杨铭魁为浙江大学计算机专业本硕毕业的高才生,现年59岁,是中国住宿业数字化领域公认的开山元老,参与起草《智慧旅游与智慧酒店物联网标准》等一系列国家标准,目前负责集团的整体战略制定、业务运营及管理。
值得关注的是,绿云软件高管团队的年薪甚至达不到百万。
招股书显示,截至2024年末,作为老板的杨铭魁年薪仅仅48万元,五名执行董事中,年薪最高为副总裁屠承荣,年薪约为64.3万元。这一年薪涵盖薪金、津贴及实物福利、绩效花红、退休金计划供款。
与之相对的是,虽然港股上市公司董事薪酬差异巨大,且与行业属性、公司规模、激励模式及是否为创始人有关,但一般来说,执行董事(含CEO、CFO等高管)年薪区间多在300万—1500万港元/年。
而在未经过审计的2025年中期业绩中,杨铭魁2025年前九个月的薪酬低至36万元。
在招股书中,绿云软件估算了2026年度向董事支付的薪酬预计约为349万元,比2024年度略有上涨。
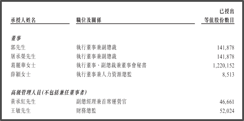
或许是由于高管的薪酬水平相对有限,公司试图通过股权激励机制予以补充。为了长期绑定核心人才,绿云软件已实施员工股权激励计划,在2016年8月至2021年7月期间,公司向共计166名合资格参与者(包括四名董事在内)授予合计530万股股份。
通过这样一个股权激励计划,杨铭魁将公司高管们的利益与公司长远发展紧密捆绑。
招股书显示,截至最后实际可行日期,绿云软件由杨铭魁、高亮及新余夏菊分别直接持有约27.19%、26.75%及4.87%的股权。
其中,杨铭魁(个人及通过新余夏菊)与一致行动人士高亮共同行使约58.81%的投票权,牢牢把控公司。另外,在绿云软件的股东名单中,携程、首业资本等赫然在列,足见行业对其看好。
2020年1月,携程通过间接全资拥有的上海科慧两次收购绿云软件股权,耗资约4450万元。
值得注意的是,绿云软件近年来业绩不算稳定。招股书显示,2023年、2024年和2025年前九个月,绿云软件的营业收入分别为3.37亿元、3.27亿元和2.25亿元,期内溢利分别为7385.1万元、6896.8万元和3457.1万元。
至于此次募集资金的用途,绿云软件计划用于研发升级AI酒店操作系统,提升智慧住数字运营平台,销售团队扩张、团队建设及品牌推广等,包括拟招募约15名资深算法研发人员及约70名运营支持人员,以提升产品组合与运营效率。
招股书显示,绿云软件历史可追溯至2010年,致力于供给住宿业数字化解决方案、数字营销服务及其他数字增值服务,杨铭魁、高亮、郭迪胜为联合创始人。
根据灼识咨询,就2024年的销售额和覆盖酒店客房数量而言,绿云软件已经成为国内领先的住宿业数字化服务商,并在2025年录得来自其管理的数字直销平台的GMV超过 40亿元,为中国超过37000家酒店提供PMS,市场份额超16%。
在中国前五大住宿业数字化服务商中,绿云软件是2020年至2024年内唯一持续每年实现盈利的公司,目前已获得五轮融资,投后估值约25亿元。
2025年,绿云软件多次深化产业合作,与锦江酒店(中国区)、悦榕集团、云南建投集团旅投公司、蓝鸟云等先后达成战略合作,推进酒店数字化升级。
更多优质产业新闻请扫码关注“星岛财经”微信公众号获取
编辑︱林木


















