微步信息备案再闯深交所:为英特尔、海康威视合作伙伴,三年前曾终止辅导

发布时间:2026-02-14 16:50

《星岛》见习记者 洪雨欣 深圳报道

沉寂三年后,深圳微步信息股份有限公司(以下简称“微步信息”)于2026年1月27日与国联民生证券签署辅导协议,再度启动首次公开发行股票并在深圳证券交易所上市的进程。

根据辅导工作安排,国联民生证券联合北京国枫(深圳)律师事务所、容诚会计师事务所组成的辅导团队,将在2026年2月至3月对公司进行系统性的法规培训、治理完善、内控梳理和财务规范,并于4月至5月集中解决尽职调查中发现的问题。

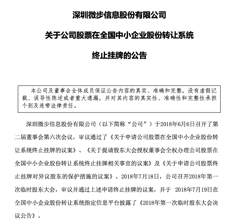
实际上,微步信息并非首次尝试登陆资本市场。辅导报告指出,公司曾于2018年8月31日从全国中小企业股份转让系统(830960.NQ)终止挂牌,此后便将目光投向A股市场。

英特尔、海康威视合作伙伴再闯IPO

▲《深圳微步信息股份有限公司关于公司股票在全国中小企业股份转让系统终止挂牌的公告》

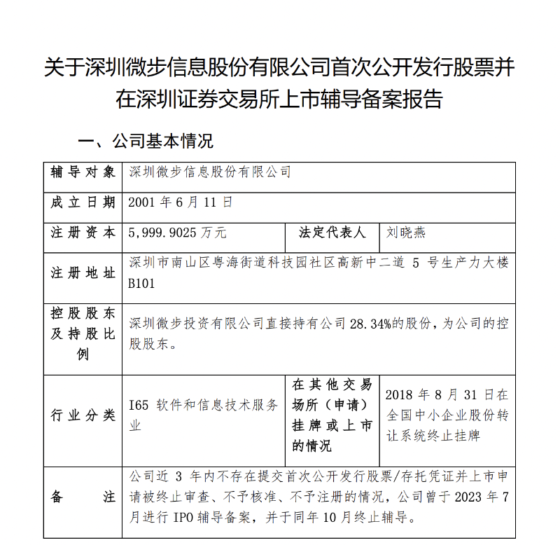
2023年7月,公司首次进行IPO辅导备案,但仅三个月后便主动终止辅导工作。

英特尔、海康威视合作伙伴再闯IPO1

▲来源:微步信息2023年辅导备案报告

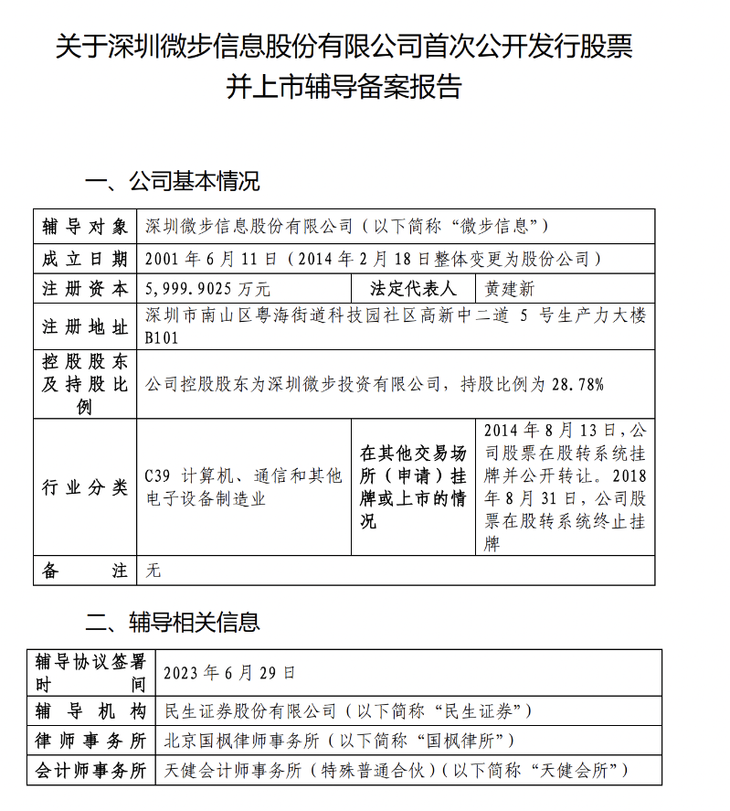
值得注意的是,据最新的辅导报告显示,公司法定代表人由黄建新变更为刘晓燕,黄建新仍为公司实际控制人,其控股股东深圳微步投资有限公司的持股比例也从28.78%微降至28.34%。

英特尔、海康威视合作伙伴再闯IPO2

▲来源:微步信息2026年辅导备案报告

据天眼查信息,深圳微步投资有限公司是一家以从事商务服务业为主的企业,注册资本2000万人民币,超过96%的广东省同行。黄建新是其法定代表人兼执行董事,持股94%;李菊香持股6%。

公开资料显示,黄建新今年56岁,2001年6月至今就职于微步信息,担任董事长; 曾任深圳市则灵实业有限公司研发中心主任兼总工程师。先后获评由深圳市人力资源和社会保障局认定的“深圳市地方级领军人才”和“深圳杰出工程师”;荣获智能制造高峰论坛计算机科技界颁发的“计算机科技界国庆70周年奖章”及“计算机科技贡献奖”;连续两届蝉联由深圳电子商会主办的蓝点奖“卓越企业家”;并被中共深圳市委、深圳市人民政府授予“深圳诚信企业家”称号。

据官网信息,微步信息成立于2001年6月,注册资本近6000万元,总部位于深圳市南山区,是一家以电子产品主板研发设计为核心的高新技术企业。业务覆盖电子产品主板开发、技术方案提供及硬件生产。

公司专注于X86架构方案,合作伙伴有海康威视、中科海光、英特尔、AMD、高通等国内外芯片厂商。产品应用于计算机、消费电子、人工智能等八大领域,获得广东省工业和信息化部评选的国家级专精特新“小巨人”、国家级制造业单项冠军等多项资质认证。

英特尔、海康威视合作伙伴再闯IPO3

▲微步信息合作伙伴,来源:公司官网

天眼查显示,微步信息曾于2015年、2016年分别获得浙商证券和西部资本的投资。企查查资料显示,公司于2021年完成Pre-IPO轮融资,金额239.4万元。

英特尔、海康威视合作伙伴再闯IPO4

英特尔、海康威视合作伙伴再闯IPO5

《星岛》查阅微步信息的财务数据发现,公开数据截至2018年一季报。2017年报显示,总营收52,873.29万元,同比增长89.04%;归属母公司股东净利润2,633.67万元,同比下滑14.09%;股东权益10,115.23万元,加权净资产收益率28.45%,每股收益0.53元。



编辑︱梁景琴