《星岛》见习记者 洪雨欣 深圳报道
北京小鸟科技股份有限公司(以下简称“小鸟科技”)放弃深交所创业板之后,仍走在北交所IPO征途上。
不过,刚解决完特殊投资条款的旧问题,小鸟科技又遇到股转系统升层的“新烦恼”:必须先进入新三板“创新层”挂牌满12个月,才具备申报北交所上市的资格。
公司目前仍处于基础层,且2025年上半年亏损逾4500万元,业绩压力凸显。
近日,长江证券承销保荐有限公司(以下简称“长江保荐”)发布《关于北京小鸟科技股份有限公司首次公开发行股票并上市辅导工作进展情况报告(第九期)》(以下简称《辅导报告》)。本期辅导由长江保荐牵头,联合北京市环球律师事务所、致同会计师事务所(特殊普通合伙)对小鸟科技展开集中培训、组织自学、问题诊断与专业咨询等辅导工作。
▲《关于北京小鸟科技股份有限公司首次公开发行股票并上市辅导工作进展情况报告(第九期)》
《辅导报告》显示,长江保荐于2023年9月1日收到中国证券监督管理委员会北京监管局辅导备案登记确认书,2024年11月29日协助公司申请将拟申报板块由深圳证券交易所创业板变更为北京证券交易所。
《星岛》浏览小鸟科技官网时看到其如此介绍自身,公司专注于全球专业视听领域,成立于2009年。现已推出以多屏幕拼接器、多画面分割器、边缘融合器、创意拼接器等产品为基础的一系列国内领先的信号处理产品,广泛应用于军事、交通、政府、教育、电力、能源、传媒等领域。用户涵盖中国石油、中国电信、中国移动、中国光大银行、顺丰速运等龙头企业。
▲小鸟科技典型用户,来源:小鸟科技官网
解除特殊投资条款挂牌新三板
此前,小鸟科技因存在特殊投资条款,成为其挂牌新三板的阻碍。
《星岛》进一步查询获悉,全国中小企业股份转让系统有限责任公司于2024 年 8 月 13发布的《关于北京小鸟科技股份有限公司股票公开转让并挂牌申请文件的第二轮审核问询函》中要求主办券商等中介机构,核查以下事项并发表明确意见:
事项一:公司需结合财务数据,评估自身是否符合上市条件,分析是否存在为规避股权回购而调节收入的风险,并说明防范措施及回购条款触发可能性;
事项二:结合李厚鹏(小鸟科技实控人)持股数量及公司股权价值,分析通过出售股权筹集回购资金是否会导致控制权发生重大不利变化,并进行风险提示;
事项三:详细说明附恢复条件的特殊投资条款的具体内容,是否满足《挂牌审核业务规则适用指引第 1 号》关于“1-8 对赌等特殊投资条款”的要求。
▲第二轮审核关于特殊投资条款的问询问题
小鸟科技于2024年9月在《关于北京小鸟科技股份有限公司股票公开转让并挂牌申请文件的第二轮审核问询函的回复》(以下简称《回复》)中对问询做出以下回复:
针对事项一,《回复》表明,根据公司2022年度及2023年度财务数据,公司符合北京证券交易所公开发行股票并上市的财务标准。
针对事项二,《回复》指出,经测算,即便触发回购条款,李厚鹏通过出售股权等方式筹集资金完成回购后,仍能合计控制公司 54.56% 的表决权,不会对公司控制权稳定性造成重大不利影响。同时公司明确,不存在因股权回购调节收入的风险,并制定了相应的风险防范措施。
▲回购资金测算截图
针对事项三,《回复》声称公司新三板挂牌失败恢复特殊投资条款不适用相关对赌条款指引要求,而挂牌后满一年未提上市申请或挂牌申请受理后三年内上市失败恢复的回购权,符合该指引的对赌条款要求。
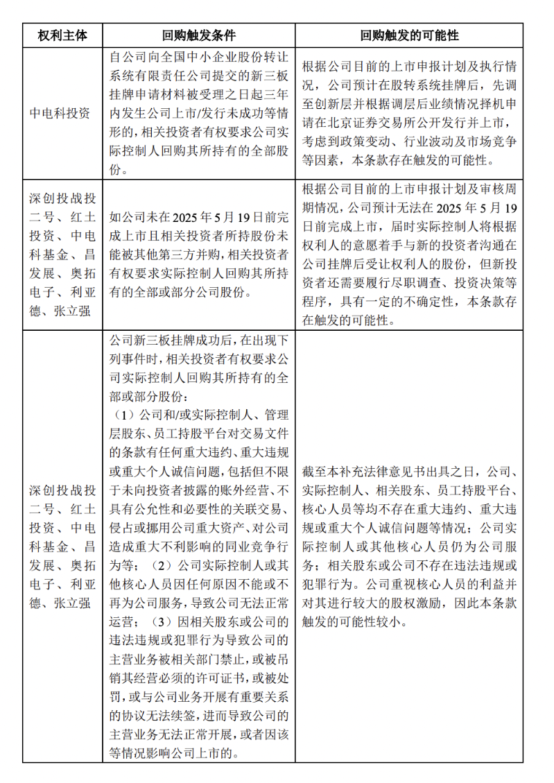
值得注意的是,截至《回复》签署之日,小鸟科技的回购条款权利主体包括中电科投资、深创投系、红土科基金等机构。若触发回购,实控人李厚鹏需支付的回购金额最高约 2.69 亿元。
资料显示,三个权利主体的回购条款均有被触发的可能性。
中电科投资作为国资战略股东(小鸟科技2025年中报显示持股比例3.14%,天眼查资料显示首次持股日期为2021年6月24日),其回购权条款约定在公司新三板挂牌申请受理后三年内若上市未果,投资者有权要求实控人回购全部股份,结合公司“先挂牌创新层再冲击北交所”的规划及政策、行业不确定性,该条款存在被触发的可能性。
深创投战投二号、红土投资(截至2025年6月30日持股比例5.02%)等机构及个人投资方,若2025年5月19日前公司未能上市且股份未被并购,投资者可要求回购全部或部分股份;鉴于当前上市审核周期及流程的复杂性,该条款存在触发的可能性,但具体需结合后续上市进展动态评估。
深创投战投二号、红土投资等投资方针对公司治理与合规性设定了回购条款,涵盖重大违规、核心人员流失或主营业务无法开展等情形,但因截至法律意见书出具日公司及核心人员无重大违规或诚信问题且实控人持续服务,该条款触发可能性较小。
存在的现行有效的回购条款具体情况详见附表。
▲现行有效的回购条款
小鸟科技2025年半年度报告显示,从公司股权结构来看,李厚鹏与鸟翼咨询、朱雀咨询为一致行动人,直接和间接合计持有公司 51.63% 的股份。
▲小鸟科技前十名股东截图,来源:小鸟科技2025年中报
解除特殊投资条款后,公司于2024年9月26日已取得全国股转公司出具的《关于同意北京小鸟科技股份有限公司股票公开转让并在全国股转系统挂牌的函》,同意公司在新三板挂牌,并于当年12月2日正式挂牌。
上市要先转到创新层挂牌
解决了“旧债”,还有“新规”。
《星岛》注意到长江保荐在《辅导报告》中特别指出,小鸟科技目前处于基础层,不符合《北京证券交易所股票上市规则》2.1.2 条中关于发行人为在全国股转系统连续挂牌满12个月的创新层挂牌公司的要求。
除了挂牌层级的要求,北交所还对公司业绩、股本结构等设定了多项上市标准,例如最近一年期末净资产不低于 5000 万元,市值及财务指标需满足净利润、营收等相关要求。
▲《北京证券交易所股票上市规则》2.1.2 条截图
但从小鸟科技的财务数据来看,公司业绩起伏较大。
《星岛》查阅小鸟科技2023-2024年报发现,这两年,公司的营收分别为44,125.93万元和42,160.00万元,同比增长1.45%和-4.46%;净利润分别为2946.94万元和-709.27万元,同比下降46.00%和124.07%;加权平均净资产受益分别为5.57%和-1.31%,股东权益分别为54,568.10万元和53,962.53万元。
2025年中报数据显示,公司上半年总营收为10049.72万元,同比下降9.04%;净利润和归母净利润均为-4516.15万元,同比下降11.02%;加权平均净资产收益率为-8.73%;净资产为49530.06万元。
▲小鸟科技2025年中报截图
以上财务数据显示,小鸟科技要想转创新层,达到北交所IPO业绩指标是必须迈过的一道坎。
2026年1月21日,深圳市玩视科技股份有限公司(以下简称“玩视科技”)启动IPO,拟登陆北交所。《星岛》注意到,小鸟科技作为下游主要客户,出现在玩世科技的辅导备案公告中。
▲玩世科技IPO辅导备案截图
玩视科技是一家从事专业音视频传输、处理及控制设备研发、生产和销售的高新技术企业。其年报数据显示,2023年-2024年总营收分别为3.06亿元、3.27亿元。
业内人士分析,玩视科技如果成功上市,其自身业务有望获得更充裕的资金支持而加速扩张,这或将直接带动对小鸟科技产品的需求,为后者带来更稳定的订单和收入增长预期。
长江保荐在《辅导报告》中声称,未来,其将持续关注小鸟科技业绩水平,促进该公司由新三板基础层转为创新层,以满足申请公开发行并上市的相关要求。
除继续关注小鸟科技的经营情况和运营情况,长江保荐表示,下一阶段还会关注其股东的准入条件,督促公司严格执行内控制度,协助辅导对象进一步深化对公司治理、信息披露、董监高行为规范以及发行上市法律法规等相关知识的学习。
编辑︱梁景琴




















