今天(1月29日)上午,公安部、体育总局、中国足协在北京联合召开足球行业“假赌黑”问题专项整治行动新闻发布会,受处罚的俱乐部名单公布,9家中超俱乐部将从负分开始2026赛季。
天津津门虎足球俱乐部,扣10分并罚款100万元;
上海申花足球俱乐部,扣10分并罚款100万元;
青岛海牛足球俱乐部,扣7分并罚款80万元;
武汉三镇足球俱乐部,扣5分并罚款80万元;
山东泰山足球俱乐部,扣6分并罚款80万元;
河南足球俱乐部,扣6分并罚款60万元;
浙江职业足球俱乐部,扣5分并罚款60万元;
上海海港足球俱乐部,扣5分并罚款40万元;
北京国安足球俱乐部,扣5分并罚款40万元;
梅州客家足球俱乐部,扣3分并罚款20万元;
长春亚泰足球俱乐部,扣4分并罚款20万元;
苏州东吴足球俱乐部,扣3分并罚款20万元;
宁波职业足球俱乐部,扣3分并罚款20万元。
很快,多家俱乐部做出回应。
上赛季足协杯冠军北京国安队回应的“人在做天在看”,直接空降热搜第一。
▲中国足协对北京国安的处罚决定。
在中国足协公布的对北京国安的罚单中显示:2017年和2021年,北京国安(原北京中赫国安)违背体育道德、丧失体育精神、为谋取不正当利益进行不正当交易,扣除北京国安足球俱乐部2026赛季相应的职业联赛积分5分,罚款人民币40万元。
北京国安官方社交媒体以“人在做,天在看!头顶三尺有神明!”为回应。
▲北京国安的回应。
不过15时许,北京国安俱乐部都微信和微博账号上已看不到该条消息。
过去三个赛季的中超冠军上海海港表示“全面接受该处罚决定”。
▲上海海港的回应截图。
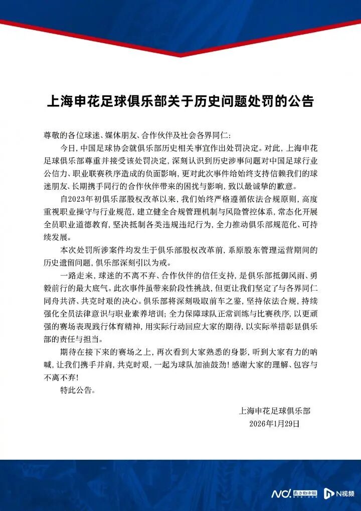
过去两个赛季的中超亚军上海申花官方表示“尊重并接受处罚。”
▲上海申花的回应。
天津津门虎则表示“历史过错损害了联赛公平,俱乐部对此深感痛心”。
▲天津津门虎的回应。
来源︱北京国安足球俱乐部官方微博、南方都市报
编辑︱胡影雅
编辑︱胡影雅
















