“跳水皇后”郭晶晶2012年与香港霍英东长孙霍启刚结婚,并育有1子2女,虽然身为豪门家族,但夫妻俩经常展现朴实作风,深获网友青睐。 而现为香港立法会议员的霍启刚,近日被曝光财产申报细节,其中详列拥有35项房产,立刻掀起网友热议。
▲霍启刚(右)与郭晶晶房产细节曝光,被网封“全球包租公”。 (资料图/明报提供)
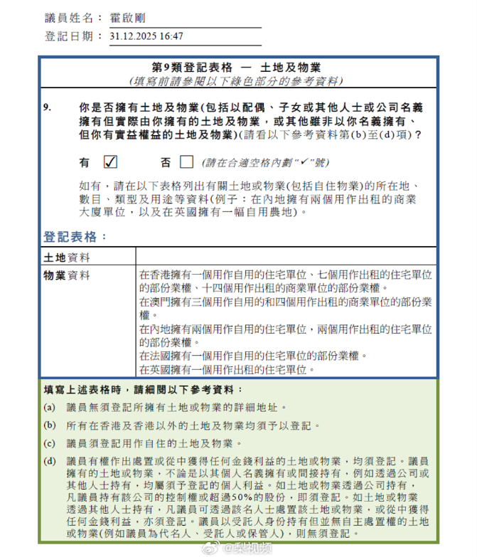
近日微博上公开一张立法会议员的财产申报表格,仔细一看姓名标示着霍启刚,且登记日期为2025年12月31日,疑似是霍启刚最新的财产细节。 接着“物业内容”中显示,霍启刚在香港拥有1栋自用住宅,以及7个出租住宅、14个商业出租,表示光香港本地的房产就高达22件。
▲霍启刚名下房产曝光。 (图/微博 梨视频)
不仅如此,霍启刚也注记香港以外的物件,包含澳门的3个自用、4个出租商业单位,大陆的2个自用、2个出租住宅,以及法国、英国各1个自用住宅,手上总计拥有35件房产,相当惊人。 不过值得注意的是,部分房产是他与郭晶晶共同持有,但选择公开千亿财产,不仅展现公职人员的透明,也被视为霍启刚对婚姻的绝对坦诚。
▲郭晶晶(左)与霍启刚结婚后仍维持朴实作风。 (资料图/明报提供)
消息曝光后,引来大批网友热烈讨论,“太坦诚了”、“真的佩服,极度坦诚”、“夫妻俩果然不简单”、“豪门里的清流”、“作为香港公职人员,主动依规履行相关义务,可以说是合格的公职人员”、“还有海外的根本是全球包租公”、“大家都知道他有钱,公开出来坦坦荡荡”、“百年基业,很正常”。
来源︱中时新闻网
编辑︱廖梓妤















