《星岛》记者 钟凯 实习记者 胡心兰 深圳报道
此次退市直接原因是德信中国长期处于债务危机与清盘状态。2021年,德信中国增加322亿元土地投资,埋下资金流动隐患。2022年,公司债务危机爆发,未能支付一笔美元债利息,被债权人建设银行(亚洲)提交清盘呈请;同年11月,公司提出境外债重组方案,但未能获得足够债权人支持。2024年,法院正式颁令清盘,公司资产和事务已由临时清盘人接管。
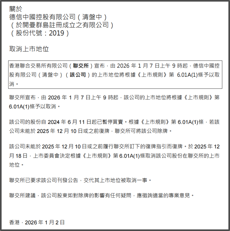
根据港交所规则,连续停牌18个月的公司若是未能在规定期限,于德信中国来说即是2025年12月10日前,补救导致停牌的问题并复牌,联交所有权将其除牌,取消上市地位。德信中国因处于清盘状态,无法达成任何复牌指引。
德信中国于2019年2月26日在港交所挂牌上市,彼时以每股2.80港元的价格融资16.84亿港元。作为浙系房企四小龙之一,曾获得中国房地产百强企业称号。
德信中国在2019年上市时提出“三年跨入千亿阵营”的目标,但激进的扩张不仅未能令该公司达成目标,反而拖垮了现金流。同时受房地产市场低迷影响,近年来其销售额呈现下降趋势。
2021年,德信中国创下最高销售纪录,当年合约销售金额达到739.8亿元,同比增长16.45%;但2022年销售金额缩减至约361亿元,同比下降51.2%;2023年合约销售额约为221.6亿元,同比下降38.6%;2024年,公司全年销售额82.1亿元,勉强挤进房地产企业TOP100。
截至退市前,德信中国报0.085港元/股,市值仅剩2.52亿港元。
更多优质产业新闻请扫码关注“星岛产研”微信公众号获取
编辑︱胡影雅
热门文章
- 马克龙表态变了:不支持,不赞同 美媒:特朗普向委国代总统提3要求,否则步马杜罗后尘 白宫:取得格陵兰为美国国安优先事项,不排除动用军队 国台办:将刘世芳、郑英耀列为“台独”顽固分子,依法实施惩戒 柯文哲满血回归?董智森曝绿营盘算:蓝白合破口出来了 特朗普:委内瑞拉将向美移交3千万至5千万桶石油,售出所得资金用于“造福委内瑞拉和美国人民” 特朗普:如果输了,他们会弹劾我 F-16V飞官失联逾12小时!妻哭肿双眼,亲友心碎“等你等到快疯掉” 中方是否计划采取行动帮助马杜罗总统夫妇获释?外交部回应 中央军委办公厅、中央军委政治工作部印发通报,对20个全军档案工作先进单位和40名全军档案工作先进个人予以表彰
专题 更多 >















