孩子王(301078.SZ)不想只赚孩子和孕妈的钱。
近年来,孩子王忙着跨界,自2023年开始,保持着每年收购一家公司的节奏,目前已手握“母婴、护肤、养发”三张王牌,让宝妈、宝爸和带娃的老年人都成了其潜在客户。
不断“买买买“的背后,实际上是母婴行业面临着深度结构性调整,孩子王通过一系列收并购与扩张举措,试图打造新的增长曲线。
然而,快节奏的布局也带来了资金与业务整合的压力,向外部寻求融资支持,是最直接的选择。近日,孩子王向港交所递交了招股书。
此次赴港募资,孩子王将用于产品创新及丰富专有产品组合,扩大销售及服务网络及品牌推广,战略收购及投资,提高数字化及智能化能力,营运资金及一般企业用途。
IPO前一致行动人减员 大股东和前高管们落袋数亿
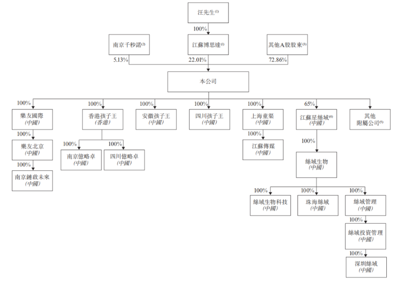
孩子王是汪建国第二次创业的成果。
2009年,汪建国成立第一家附属公司,并在南京开设了第一家门店。
2012年6月,孩子王正式成立,专注于母婴产品线下零售及增值服务,公司初始注册资本为5000万美元。
2016年5月,孩子王完成股份制改革,总股本为9.28亿股。股东行列中,汪建国全资持有的江苏博思达持股29.72%,公司董事持有的南京千秒诺持股13.78%,公司高管持有的南京维盈持股6.81%,高瓴资本旗下的HCM KW持股14.92%,美国华平投资集团旗下的Coral Root持股13.74%,Fully Merit(德广有限公司)持股8.22%。
完成股改后,汪建国便开始了在资本市场的运作。
同年12月,孩子王迅速挂牌新三板,并于2018年3月摘牌。时隔三年,孩子王又于2021年10月成功登陆A股,在深交所创业板上市,共发行股份1.09亿股,募资净额6.28亿元。
A股上市以来,孩子王于2023年7月发行一次可换股债券,融资10.39亿元。2024年11月,相关债券已全部赎回,并换为1.46亿股A股股份。截至最后实际可行日期,公司已发行总股本为12.61亿股。
江苏博思达与南京千秒诺为一致行动人,2020年3月,为巩固汪建国对孩子王的控制权,南京子泉也加入了一致行动人之列。
而2024年10月,南京子泉却退出了一致行动人协议,并不再为江苏博思达的一致行动人士。彼时,公司控股股东及其一致行动人的持股比例由41.62%降至33.16%。
南京子泉为一家私募基金,其普通合伙人为海南景辉,后者由尹剑、曹坚、盛文持有份额。其中,尹剑是海南星纳博的实控人,而汪建国创立的星纳赫资本正是海南星纳博的大股东。
南京子泉的其他合伙人还包括星纳赫资本旗下私募基金江苏疌泉、银泰投资、上海瑞苏信息技术服务中心(有限合伙)、鱼跃科技。
递表前,汪建国通过江苏博思达(占22.01%)及其一致行动人士南京千秒诺(占5.13%)控制孩子王合共27.14%的投票权。南京子泉持有公司2.76%股份。
汪建国一致行动人减员的同时,公司股东也在陆续减持股份。
今年6月9日,孩子王公告,HCM KW自2024年10月11日至2025年6月6日,以询价转让的方式减持公司1893万股股份,变现2.26亿元。
2024年11月,南京千秒诺通过协议转让方式将公司6291.62万股股份以10元/股的价格转让给上海一村投资管理有限公司,转让股份占公司总股本的5%,转让价款共计6.29亿元。
此次南京千秒诺协议转让的5%股份,为公司原董事或高管沈晖、何辉、吴涛以及现董事徐卫红间接持有的股份。2025年9月,沈晖、何辉、吴涛三人退出对南京千秒诺的持股,递表前,南京千秒诺由徐卫红全资持有。
2024年7月,Coral Root通过大宗交易方式累计减持公司股份288.93万股,减持均价4.01元/股,变现1158.61万元。
更早的2022年10月-2023年12月,即孩子王A股限售股解禁后的一年多里,公司持股5%以上的大股东更是频繁减持。
据Wind统计,Coral Root通过二级市场买卖累计减持605.8万股股份,变现约5909.34万元;德广有限累计减持2576.94万股股份,变现约2.45亿元;HCM KW累计减持4960.88万股股份;南京维盈创业投资合伙企业(有限合伙)累计减持3263.6万股股份,变现约2.97亿元。
南京维盈由吴涛、沈晖、靳文雯持有股份。其中,靳文雯为公司现任监事。
截至2025年9月末,HCM KW持有孩子王4.04%股份,南京维盈持股1.01%。而Coral Root和德广有限已退出公司前十大股东。
董事长拿4400万分红 执董人均年薪百万
创始人汪建国现年65岁,是孩子王的主帅,担任公司董事长兼执行董事。
汪建国是一位连续创业者,在上世纪90年代下海创业浪潮的席卷下,他弃官从商,创立了五星电器,一度与苏宁、国美等家电零售巨头分庭抗礼。
2006年,五星电器引入百思买,汪建国于2006年至2009年担任美国百思买集团亚太区副总裁,后转让其持有的五星电器全部股份给百思买,从电器行业脱身。
2009年,汪建国开启二次创业,他在母婴、农村、舒适智能家居三个市场,分别孵化出孩子王、汇通达、好享家三家企业。
其中,汇通达网络(9878.HK)作为“农村电商第一股”,于2022年在港交所挂牌,总市值约52亿元。截至12月18日,孩子王A股收报10.84元/股,总市值136.71亿元。
据《2025胡润全球富豪榜》,汪建国与其子汪浩以155亿元身家位列榜单第1796位。
徐卫红、刘立柱早在五星电器时期就跟着汪建国打拼了。其中,徐卫红曾任五星电器店长、分公司总经理、市场总监及总裁助理等职务;刘立柱在五星电器历任大卖场总经理及分公司副总经理等职务。
二人也是孩子王创始团队中的一员,目前,徐卫红担任孩子王执行董事兼总经理,是公司“二把手”;刘立柱此前为公司监事会主席,于今年5月份才获委任为职工代表董事,后调任为执行董事,目前还兼任助理总裁。
孩子王另外两名执行董事蔡博、侍光磊于2021年及2022年先后入职,目前,蔡博还担任公司副总经理兼财务总监,侍光磊为公司副总经理、董秘兼联席公司秘书。
在此之前,由沈晖、吴涛、何辉担任公司董事。2022年4月,沈晖、吴涛因换届选举离任;同年12月,何辉辞职,并不再担任任何职务。
2024年,孩子王三位执董年薪均涨至百万,徐卫红、蔡博、侍光磊分别领薪(包含薪资、花红等)158.5万元、106.3万元、106.1万元。
汪建国虽不在孩子王领薪,但其通过持有股份获得丰厚的分红回报。2022年、2024年及2025年前9月,孩子王分红2176万元、7737.7万元及8745.5万元,累计1.87亿元。按照持股,汪建国可分得约4419万元。
母婴基本盘遇挑战 跨界养发谋增量
孩子王从母婴童行业起步,逐渐布局护肤美妆、养发赛道。目前,公司业务主要包括销售母婴童产品、头皮及头发护理业务及向客户提供增值服务。
孩子王以“大店+重度会员”模式为核心提供服务,截至2025年9月末,公司自成立以来累计注册会员人数超9700万,2024年实现GMV超138亿元,根据弗若斯特沙利文的资料,这两项数据在中国亲子家庭新消费领域均排名第一。
公司亦打造丰富的自有品牌矩阵,拥有包括丝域、歌瑞家、贝特倍护、慧殿堂等超过15个自有品牌。2025年前9个月,公司自有品牌和第三方独家定制商品的GMV占比为14.4%,相较于2024年占比提升了4.0%。
2022年-2024年及2025年前9个月(下称“报告期”),孩子王实现收入分别为85.20亿、87.53亿、93.37亿和73.49亿元,同期,净利润分别为1.20亿、1.21亿、2.05亿和2.29亿元,业绩持续增长。
母婴童产品是孩子王的发家业务,也是公司最主要的收入来源。公司母婴童产品涵盖食品、鞋履及服装、消耗品及耐用品,及向亲子家庭提供儿童发展及育儿服务。
根据弗若斯特沙利文的资料,于2024年按GMV计,孩子王在中国母婴童产品及服务市场排名第一,市场份额为0.3%。
报告期内,母婴童业务收入分别为76.67亿元、78.87亿元、84.33亿元及64.87亿元,占总收入的比例达90%、90.1%、90.3%及88.3%。
而不能被忽略的是,孩子王的核心母婴业务,正面临行业结构性下行的压力。
从行业环境看,国内出生率持续走低导致0-3岁人口基数收缩,母婴商品需求总量增长放缓。弗若斯特沙利文数据显示,2020-2024年,中国母婴产品及服务市场复合年增长率仅为3.4%,即便预计2025-2029年增速提升至4.1%,仍处于低速增长区间。
而行业下行的影响已初见端倪。孩子王母婴童业务中,儿童发展及育儿服务的收入自2023年以来呈逐年下降趋势,2024年及2025年前九个月,同比分别下降11.48%、6.55%至2.75亿元及1.98亿元。
孩子王亦在招股书提出担忧,中国内地新生儿数量自2016年峰值后持续下降,“出生率的持续下降可能会缩减母婴童产品及服务的潜在客户群”。
面对主业瓶颈,孩子王通过跨界寻找第二增长曲线,自2025年开始经营头皮及头发护理业务,今年前九个月,该业务贡献了1.69亿元的收入,占总收入的比例为2.3%。
此外,孩子王向供应商提供的增值服务和平台服务亦产生不少的收入,报告期各期分别为7.11亿元、7.22亿元、7.66亿元及5.86亿元,占比8%左右。
该服务主要包括会员招募与互动计划、活动赞助、线上及线下渠道的产品营销与推广活动、提供数字工具,以及协助线上店铺营运、产品展示与推广,以及其他基于平台的营运支持等。
孩子王提供增值服务的毛利率极高,报告期内分别为95.3%、93.8%、94.1%及94%。头皮及头发护理业务毛利率亦较高,2025年前9个月为68.5%。
而核心的母婴童业务毛利率则出现小幅波动,各期分别为23.1%、22.85%、23.1%及20.8%。这使得公司整体毛利率也在波动中下滑,各期分别为29.7%、29.2%、29.6%及28.4%。
孩子王采用轻资产业务模式,按照OEM基准生产公司专有品牌下的母婴童产品及部分头皮及头发护理产品。
除OEM生产外,孩子王还有用于生产若干头皮及头发护理产品的制造设施。不过,截至2025年9月末,公司头皮及头发护理产品的产能利用率仅有52%。
线下门店数飙升2655家 三年多销售费用超69亿
从销售渠道来看,孩子王线上、线下收入几乎平分秋色,2022年各占50%,到了2025年前九个月,分别占比58.4%及41.6%。
孩子王线下销售主要包含自营店、加盟店和分销商,其中,自营门店扛起了收入的“半壁江山”。
截至2025年9月末,孩子王共有3710家线下门店,门店数量较2024年末大增2655家。其中,包含1143家母婴童业务门店及2567家头皮及头发护理门店。
孩子王表示,将持续推进门店布局,扩展门店网络,推进“千城万店”计划的精细化落地,持续提升品牌影响力。
孩子王自营门店主要位于一、二线城市。2024年以来,公司通过加盟模式,加快向下沉市场渗透。截至2025年9月末,就母婴童业务,已有110家加盟店开业,还有129家加盟精选店筹建及在建。同时,公司头皮及头发护理业务共有多达2393家加盟店铺。
线上方面,孩子王的自营线上平台包括孩子王App及微信小程序,顾客可在该等平台直接下单,还可以通过京东、天猫、抖音等第三方电商平台下单。其中,同城即时零售各期分别贡献30.68亿元、25.01亿元、28.74亿元及20.42亿元收入,占比35%左右。
不过,2025年前9个月,孩子王线上销售出现小幅度下滑,同比下降2.86%至27.37亿元。
大量的店面带来租金支出和经营维护等刚性成本,以及线上渠道销售需营销投入,孩子王每年支出高额的销售及分销开支。报告期内,公司销售费用分别为18.15亿元、18.12亿元18.87亿元及14.01亿元,累计69.15亿元,占各期收入的比例达21.3%、20.7%、20.21%及19.06%。
公司销售费用主要包含员工福利开支、折旧及摊销、租金及物业管理开支、营销开支等,期内,折旧及摊销累计21.57亿元,租金及物业管理开支累计9.64亿元,营销开支累计4.15亿元。
手持现金未能覆盖短债 头顶19.3亿元商誉
孩子王门店飙升、业绩增长的背后,实际上是大规模的兼并收购。
彼时,为扭转业绩困境,孩子王在2023年提出“扩品类、扩赛道、扩业态”的“三扩战略”,通过收购进行多元化业务布局。
2023年6月,孩子王以10.4亿元代价收购乐友国际65%股权;次年11月,又斥资5.6亿元收购余下的35%股权,拓展母婴产品零售业务。
2024年12月,公司以1.62亿元收购幸研生物60%股权,切入护肤美妆赛道,幸研生物旗下有脆敏肌功效护肤品牌OANA、胶原蛋白护肤品牌博创。
2025年6月,孩子王又通过子公司江苏星丝域,豪掷16.5亿元代价收购丝域生物100%股权,进军养发护发领域。截至最后实际可行日期,江苏星丝域分别由孩子王、五星控股、西安巨子生物基因、陈英燕及王德友持有65%、11%、10%、8%及6%股份。
一系列“买买买”后,孩子王形成了“母婴+美妆+养发”三足鼎立的业务格局。
孩子王虽然通过收购扩大了业务规模,但这种模式下也为其带来了资金压力。
为支付丝域的收购款,孩子王动用了2023年的可转债募资4.29亿元,并通过子公司向银行贷款10亿元。
在收购乐友国际剩余35%股权时,孩子王也向银行申请了3.3亿元的并购贷款,并于今年2月办理完毕该部分股权的质押手续。
2024年报显示,为取得银行贷款,孩子王将账面价值10.4亿元的乐友国际65%股权做借款质押,取得5.82亿元银行借款。
截至2025年9月末,孩子王的短债共计10.92亿元,而现金及现金等价物为10.26亿元,手持现金不足以覆盖短债。此外,公司还有长债30.35亿元。同期,孩子王资产负债比率升至64.3%。
同期,公司按公允价值计入损益的金融资产有24.16亿元,主要是理财产品和结构性存款。
商誉方面,孩子王在收购乐友国际后形成7.82亿元的商誉,收购幸研生物的商誉达1.2亿元。而在收购完丝域生物并表后,孩子王的商誉更是同比大增147.1%至19.32亿元。
若未来收购标的业务不达标,那么商誉减值或对公司利润产生不利影响。
附:孩子王上市发行有关中介机构清单
独家保荐人:华泰金融控股(香港)有限公司
法律顾问:天元律师事务所(有限法律责任合伙)、汉坤律师事务所
核数师及申报会计师:安永会计师事务所
编辑︱杨舟



















