良品铺子控制权之争再生变数,广州轻工诉讼转向“解除协议”索赔

发布时间:2025-12-17 14:03

一波三折的良品铺子控制权转让大戏,再添新的波澜。12月17日,良品铺子(603719)的一则公告,将这场持续半年的股权纠纷推向了新的转折点。原本意欲入主的广州轻工,一改初衷,将诉讼核心诉求从“继续履行”转为“立即解除”协议,并索要逾2000万元的违约赔偿。

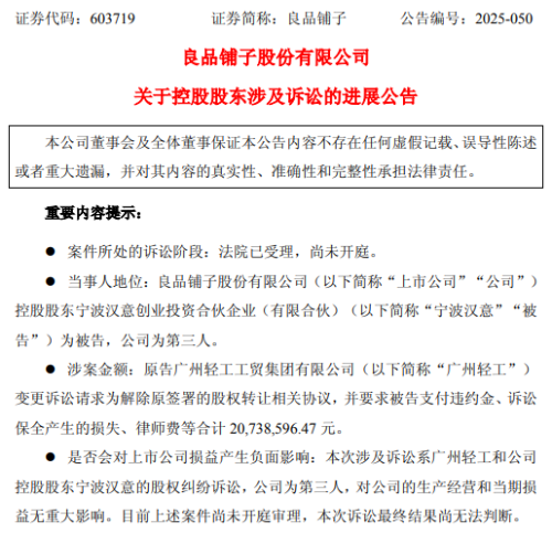
根据公告,良品铺子控股股东宁波汉意近日收到广州市中级人民法院送达的法律文书。原告广州轻工第二次变更了诉讼请求,核心诉求发生180度大转弯:请求法院判令立即解除双方于2025年5月签订的《协议书》及《附生效条件的股份转让协议》。

昔日渴望“联姻”的伙伴,如今对簿公堂要求“分手”并索赔。广州轻工要求宁波汉意支付因违约迟延办理股份过户手续导致的违约金1981.34万元,并承担诉讼保全损失及律师费等合计92.52万元。

图片来源于良品铺子公告截图

▲图片来源于良品铺子公告截图

与此同时,广州轻工也调整了财产保全策略,申请将宁波汉意被冻结的良品铺子股份从约7976万股缩减至326万股,对应价值约4000万元,释放了大部分被冻结的股权。

这场纠纷的根源,要追溯到今年5月。当时,为化解自身债务,宁波汉意寻求出售部分良品铺子股份,并与广州轻工一拍即合,签署了协议。双方约定,广州轻工在尽调后,将以每股12.42元或特定均价孰低的原则,受让股份进而投资控制良品铺子。协议还赋予了广州轻工优先购买权,并规定宁波汉意应无条件配合。

然而,关键的5月28日节点过去,双方却未能签署正式交易协议。广州轻工认为宁波汉意违约,于7月提起诉讼并申请财产保全,冻结了宁波汉意持有的近20%上市公司股份。

这一冻结,直接打乱了宁波汉意的另一盘棋。就在诉讼发起后不久,宁波汉意及一致行动人良品投资与武汉长江国贸达成协议,拟转让合计21%的股份。若交易成功,良品铺子的实际控制人将变更为武汉市政府国资委。但正是由于宁波汉意股份被诉讼冻结,这笔交易未能在约定截止日前满足生效条件,最终于10月宣告终止。

有分析人士指出,广州轻工此次诉讼策略的转变,背后可能有多重考量。从“要求履行”到“要求解除并索赔”,一方面可能意味着其对原交易已不抱希望,转而寻求经济补偿,及时止损;另一方面,通过大幅缩减财产保全范围,也释放了某种和解信号,或许为宁波汉意寻求新的接盘方扫清了障碍。

该分析人士认为,这场持久的控制权纠纷,已对良品铺子的资本运作和声誉造成了负面影响。对于宁波汉意而言,当务之急是尽快解决诉讼,恢复所持股份的流动性,以便重新规划资本路径。而对于良品铺子自身,虽然公司强调经营不受影响,但控股股东的持续内耗无疑会给市场信心带来不确定性。

来源︱环球网
编辑︱林木