刘汝萃“排外”,禹王生物IPO前分红3.2亿

发布时间:2025-12-05 11:21

当血脂升高、视觉疲劳、头发干枯时,不妨来颗鱼油改善一下。

富含鱼油作为富含多不饱和脂肪酸Omega-3(包含DHA和FPA)的营养补充剂,长期食用不仅具备抗炎作用,还可护眼,并协同保护心血管与神经功能。

鱼油的多重保健功能,不仅推动精制鱼油及鱼油软胶囊成为营养品市场的重要细分赛道,更催生了具备全球竞争力的头部企业禹王生物营养有限公司(下称“禹王生物”)。不久前,禹王生物向港交所递交了招股书。

经历超30年的发展,禹王生物完成了从一代到二代的交接。如今执掌禹王生物的,是创始人刘锡潜之子刘汝萃,这位85后“企二代”上任后展现出国际化视野,使公司海外收入占比从2022年的47.3%升至2024年的60.9%。

此次冲击港交所,是禹王生物进一步推行国际化战略的关键一步。若IPO成功,公司将继续在海外扩产,并有望通过技术升级降低原料依赖,通过自主品牌建设减少渠道掣肘。

IPO前非刘姓成员出局 客户斥资1.36亿突击入股

在过去36年里的发展长河里,禹王生物完成了从一代到二代的交接。

禹王生物的历史最早可追溯至1989年,创始人刘锡潜从非转基因大豆行业转型保健品,成立了禹城县制药厂。两年后,该厂便开始规模化生产药用鱼油。

1994年4月,刘锡潜与美国天然药物联手,成立了一家合资公司禹王制药,正式进军鱼油保健品领域,这家公司便是禹王生物的前身。

公司在成立仅两个月后,就推出了针对青少年群体的“忘不了”牌3A脑营养胶丸,该产品凭借“吃了忘不了,记忆会更好”的广告语,精准击中学生家长对于“健脑提分”的需求,迅速风靡全国。

禹王生物最初成立时,注册资本为100万美元,由禹王实业、美国天然药物分别持股85%、15%。其中,禹王实业由刘锡潜家族成员持有,包括刘锡潜及其小姨子焦风英、已故母亲李中涵。

后经一系列增资,禹王实业、美国天然药物的持股比例变更为75%和25%。

2013年12月,刘锡潜家族通过海外主体美国营养保健以30万美元收购美国天然药物手中25%股权,实现全资控股。

美国营养保健由刘锡潜的女婿Li Wenliang全资拥有,在当年股权转让时,还曾与美国天然药物产生过争议,该股转原定代价为46.68万美元,后因争议最终在2025年9月19日以30万美元和解。

2014年8月,Li Wenliang又以46.68万美元的代价,将这25%股权转让给一家外部投资者深圳康信。股转后,禹王生物改制为内资企业。同年11月,禹王实业通过增资将股权扩大至95.6%,深圳康信股权降至4.4%。

投资不到四年,深圳康信退出持股。2018年1月,向刘汝萃平价转让4.4%股权。

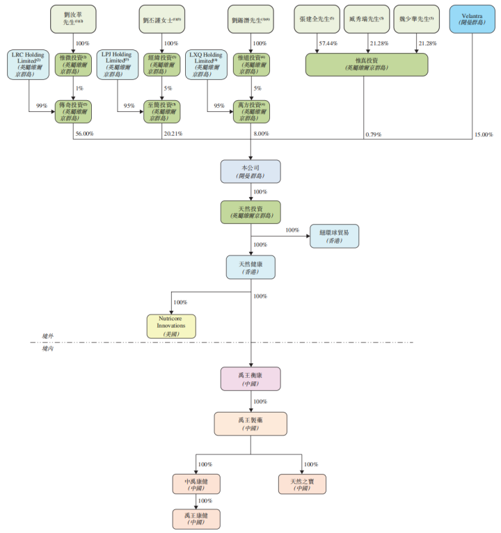
刘汝萃和刘丕谨是刘锡潜的子女,禹王生物的家族继承计划早在2015年前后便展开了。

2015年12月,禹王实业分别以756万元、200万元代价向刘汝萃、刘丕谨分别转让75.6%、20%股权。彼时,禹王实业由刘汝萃、刘丕谨、刘锡潜持有。股转后,刘锡潜退出持股,公司由刘汝萃、刘丕谨、深圳康信分别持股75.6%、20%及4.4%。

四年后,刘锡潜又重回禹王生物。2019年10月,作为集团重组的一部分,刘汝萃、刘丕谨分别向禹王投资转让75%、20%股权。股转后,公司由禹王投资、刘汝萃分别持股95%、5%。

而禹王投资背后站着刘汝萃、王彩华、刘丕谨、焦俊康、刘锡潜。其中,王彩华是刘汝萃的配偶,焦俊康是刘锡潜的配偶。

▲重组前股权架构

此次递表港交所前,禹王生物再次进行股权重组。2025年2月,因继承和财产规划,非刘姓氏的焦俊康、王彩华均以零对价退出禹王生物。

随后,刘氏家族通过设立一层层的境外持股平台和信托,实现对禹王生物的持股。

递表前,刘汝萃通过惟微投资、传奇投资及LRC Holding Limited合计持有公司56%股权,为控股股东;刘丕谨通过经纬投资、至简投资、LPJ Holding Limited合计持有20.21%股权;刘锡潜通过惟道投资、万方投资、LXQ HoldingLimited持股8%。刘氏家族合计持有禹王生物84.21%股权。

▲重组后股权架构

值得一提的是,禹王生物此次递表港交所前夕,有投资者突击入股。2025年8月,Velantra以1940万美元(折合人民币约为1.36亿元)代价认购公司1764.71万股股份,禹王生物投后估值为1.29亿美元。递表前,Velantra持有公司15%股份,为第三大股东。

Velantra由Bayland Health全资持股,后者最终由LIN Shanfeng、GAO Katie Yun、CHENG Yi Elise、FENG Qixiang实际持有70%、15%、10%及5%股权。其中,LIN Shanfeng是公司客户FNS的实际控制人。

执董薪酬上涨超一倍 社保公积金缺缴数百万

刘汝萃虽早早地拥有了禹王生物的股份,但他在管理层上正式成为“掌舵者”是在今年10月10日,其获委任为董事长兼非执行董事。

刘汝萃于2018年1月才入职禹王生物,此前,自2011年12月至2014年10月,他担任禹王生态蛋白分部的总经理;并在2016年成立禹王营养,从事保健食品销售,担任该公司执行董事兼总经理;自2017年10月起,担任禹王投资董事。

张建全是禹王生物的“老将”,任职超34年。1991年8月,张建全在禹王生物成立后不久便加入了,他从底层干起,历任集团综合制药准备车间操作工、机修班机修工、原料药车间值班长、原料药车间主任、生产科科长等。目前,他担任公司执行董事兼总经理。

而臧秀瑞则是刘汝萃一手提拔起来的心腹。自2011年10月至2013年5月,他担任济南禹王商社有限公司徐州分公司市区负责人,该公司正是由刘汝萃实际控制;2013年5月,臧秀瑞入职禹王生物,在刘汝萃刚刚加入两个月后,于2018年3月升任副总经理,今年10月成为执行董事。

张建全的薪酬是臧秀瑞的两倍多,2024年,二人分别领薪(包括薪金、花红等)331.3万元、141.4万元,与2022年的薪金126.7万元、54万元相比,均上涨了一倍多。

不仅如此,递表前,禹王生物还授予了张建全、臧秀瑞以及营销总监魏少华激励股份,其分别出资5.4万元、2万元、2万元认购合计9.4万股股份,递表前,三人通过惟真投资分别持有公司0.45%、0.17%及0.17%股份。

而与高管拿着高薪并享受股权激励形成对比的是,禹王生物并未足额缴纳员工社保。2022年-2025年上半年(下称“报告期”),禹王股份社会保险及住房公积金供款总缺额分别为260万元、400万元、360万元及240万元。

递表前夕,禹王生物新任命了盖玉锦为公司财务总监。此前,盖玉锦先后在中国石油、联想股份(3396.HK)、汉能薄膜发电集团有限公司、汉能移动能源控股集团有限公司、禹王投资从事会计及财务工作。

报告期内,禹王生物曾多次出现过财务内部控制不严的情况,涉及票据融资,以及偏离贷款资金预定用途。

对于这些违规行为,禹王生物将责任归咎于财务经理,其解释称:“公司财务经理负责监控本集团融资事宜,按照其所提供的不妥建议,我们无意中以不合规方式处理该等安排”,“偏离的主要原因在于提升贷款于本集团业务运营的使用率。财务经理所提供的不妥建议,我们无意中以不合规方式处理该等安排。”

在知悉该不合规事项后,禹王生物已迅速停止进行所有票据融资安排和相关银行贷款,并于2024年3月前及2025年10月前悉数结清所有相应银行承兑票据、相关银行贷款项下的所有未偿还本金。

上半年业绩“变脸” 利润受双重压力

招股书中,禹王生物自称是全球最大的食品级精制鱼油及其制品供应商。根据弗若斯特沙利文的资料,以2024年食品级精制鱼油及其制品销量计,禹王生物的市场份额为8.1%。

过去三年,禹王生物连续实现营收和利润的双增长。2022年-2024年,公司收入分别为5.34亿元、6.61亿元、8.32亿元,复合年增长率为24.8%;净利润分别为6729.7万元、1.02亿元、1.25亿元,复合年增长率为36.3%。

但这一增长势头在2025年上半年戛然而止。上半年公司收入同比下降27.13%至3.43亿元,期内净利润同比下降74.01%至2276.4万元。

禹王生物的核心产品线包括精制鱼油、鱼油软胶囊及其他膳食补充剂产品,报告期内,其收入占公司占总收入的比重维持在97%以上。2025年上半年,两大核心业务均出现营收下滑的情况,同比分别下滑42.5%、18.4%。

而利润层面的下滑,主要原因是禹王生物在产业链两端的“双重被动”。

在成本端,禹王生物的原材料毛鱼油占销售成本的比重常年超86%,且主要依赖从秘鲁进口,价格受捕鱼配额、当地气候的影响较大。

2023年,毛鱼油的价格一度涨至每千克69.6元,2024年的价格则降至每千克66.9元,公司预计到2025年将进一步下降到每千克31.3元。

2022年及2023年,公司毛利率分别为25.4%、28.1%,2024年及2025年上半年,毛利率分别降至26%及20.7%,显示其盈利能力的下降,主要原因是公司使用了部分在价格下跌前以较高价格购买的毛鱼油,从而导致产品成本较高。

在销售端,公司核心产品平均售价下降幅度较大。其中,2025年上半年,精制鱼油中的高纯度鱼油、中纯度鱼油和低纯度鱼油的平均售价分别为13.3万元/吨、7.4万元/吨、4.5万元/吨,同比分别下降58.82%、53.15%、42.31%;鱼油软胶囊的平均售价也从2024年上半年的15.5万元/百万粒降至2025年上半年的9.9万元/百万粒。

产品平均价格的大幅下降,却未换来销量的增长,尤其是鱼油软胶囊的销量,从2024年上半年的12.45亿粒降至2025年上半年的11.92亿粒。

做鱼油代工 海外业务占比超55%

成立之初,禹王生物走的是国内自主品牌路线。自2015年前后,刘汝萃接棒后,公司战略重心从国内自主品牌转向海外代工业务。

2022年-2024年,禹王生物来自国外市场的收入占总收入的比重不断提升,由47.3%攀升至60.9%。2025年上半年为55.1%。

2025年8月,获得Bayland Health的注资后,禹王生物进一步获得拓展海外市场架起关键桥梁。

禹王生物终端客户主要包括膳食补充剂品牌商及鱼油产品生产商、贸易公司、药品批发商、药品生产商及消费者。目前,公司大部分收入来自向第三方贸易公司进行营销及销售。

报告期内,禹王生物分别拥有约200名、230名、260名及220名贸易公司及药品批发商客户;同期,公司向贸易公司及药品批发商销售的收入分别占同期总收入的53.5%、62.4%、58.1%及52.1%。

2025年上半年,禹王生物前五大客户中有两家为贸易公司,收入合计占总收入的比重为11.63%。

与此同时,禹王生物并未彻底放弃自主品牌推广。2022年-2024年,公司广告及市场推广开支由157.5万元逐年增加至355.1万元,同期,占总销售开支的比重由11.2%增加至14.4%,并于2025年上半年进一步增加至18.9%。


2022年-2024年,禹王生物直接向消费者销售产品所取得的收入由1179.6万元增加至1729.7万元,尽管有所增长,但其占同期总收入的比重仍不到3%。2025年上半年,该占比为2.7%。

IPO前分光三年半净利 现金是短债的2.35倍

为确保生产不中断及向客户及时交付产品,禹王生物保持着一定水平的存货。报告期内,公司存货余额分别为1.49亿元、2.1亿元、1.4亿元及1.33亿元,占该流动资产总额的37.3%、43.6%、42.1%及40.2%。

同时,应收账款也出现增多,增加了资金链压力。报告期各期,公司应收账款余额分别为2916.4万元、2810.4万元、3641.5万元及6381.9万元。

受业绩影响,2025年上半年,禹王生物经营活动所得现金流量净额由上年同期1.09亿元降至4232.2万元。

报告期内,公司投资活动现金流和融资活动现金流持续净流出,三年半累计净流出1.45亿元及1.56亿元,主要是收购、还贷及支付股息所致。

截至2025年8月末,禹王生物账上现金及现金等价物为2.34亿元,是短债9950.5万元的2.35倍,公司短期偿债压力较小。

值得注意的是,禹王制药于2024年12月宣派高达3.2亿元的股息,超出公司报告期内净利润之和3.17亿元。按照持股比例计算,刘氏家族可分得2.67亿元,实现落袋为安。

受其影响,2024年末,禹王生物其他应付款项及应计费用由上年同期1.32亿元增加至1.85亿元,其中应付关联方股息达1.22亿元。

这也是禹王生物资产负债率由2023年的61.81%升至2024年的90.39%,并于2025年上半年达到83.24%的原因之一。

附:禹王生物上市发行有关中介机构清单

联席保荐人:招银国际融资有限公司、建银国际金融有限公司

法律顾问:竞天公诚律师事务所有限法律责任合伙、竞天公诚律师事务所、Ashurst Tokyo (Ashurst Horitsu Jimusho Gaikokuho Kyodo Jigyo)、Haiwen & Partners LLP、海问律师事务所

申报会计师及核数师:毕马威会计师事务所

行业顾问:弗若斯特沙利文(北京)咨询有限公司上海分公司

独立内部控制专家(有关融资安排):哲慧企管专才有限公司

来源︱瑞财经
编辑︱胡影雅