“今天我们会尽快拟一个公告”,“具体情况以公告为准”。7月28日上午,居然智家(000785.SZ)董秘回应媒体询问。
27日,坊间传出家居零售龙头企业居然智家新零售集团股份有限公司实控人、董事长汪林朋跳楼身亡。
28日,居然智家并未停牌也无公告回应周末的坊间消息,星岛日报记者注意到,该股以2.84元跌停板开盘,截至午盘收市,报2.90元,跌8.23%,成交额6.75亿,总市值180.58亿元,市盈率28.58倍。
▲居然智家午市收盘数据。
据星岛头条网报道27日上午,网传内地家居零售龙头企业“居然智家”(前身为“居然之家”)实控人、董事长汪林朋跳楼身亡,多位行业人士证实了此消息,引发整个家居行业震动。
今年4月中旬,汪林朋被武汉市江汉区监察委员会立案调查并实施留置。7月23日,汪林朋被解除留置措施,变更为责令候查。
分店近600间、年销售千亿
57岁的汪林朋出生于湖北黄冈,1999年接管居然之家,将这间建材企业发展成为在全国具有广泛影响力的家居零售巨头,2019年在深交所上市,他曾以368亿元人民币的身价成为当时的湖北首富。
截至2024年10月底,居然之家已在全国累计开业家居卖场405间、购物中心4间、生活超市173间,年市场销售额超过1100亿元,是中国家居行业的龙头。不过,受房地产市场持续低迷影响,居然智家的业务也受到冲击,加上公司疯狂扩张,债务问题日益凸显,短期有息负债高达47.26亿元。
实控人留置“拖累”年报
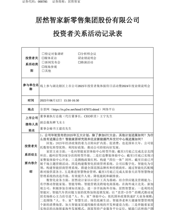
6月13日,居然智家发布投资者关系活动记录表,公告指,居然智家出席的人员有董事兼执行总裁(代行董事长、CEO职责)王宁先生、副总裁朱蝉飞女士、董事会秘书王建亮先生。
星岛日报记者整理发现,此次投资者关系活动主要内容涉及5个问答,主要围绕公司年初发布的2025年五大计划、公司出海计划进展及实际控制人汪林朋留置情况。
其中关于年报的“保留意见”,该公司回应审计机构出具保留意见审计报告的原因是,公司实际控制人、董事长兼首席执行官汪林朋被留置,截至审计报告日,相关部门调查仍在进行中,审计机构无法就上述事项执行必要的审计程序,判断对财务报表的影响。针对保留意见的审计报告,公司积极采取应对措施,确保公司各项工作正常开展,消除保留意见的影响。
一是及时推举公司董事、执行总裁王宁代行公司董事长职责,全面负责各项经营工作。王宁的从业经历、专业素养符合对代行公司董事长、法定代表人、CEO等职责的任职要求,本次代行不会对公司正常经营管理产生不利影响。
二是公司管理层认真贯彻发展战略,铆定内需增长大局,结合各级政府出台的家居家装相关利好政策,以销售为核心,通过销售带动招商和运营,实现家居主业经营局面的稳定和突破。
另一方面,公司将继续深化数智创新战略,加强三大数智化平台业务协同,形成合力,提升公司数智化能力。
同时,公司将抓住生态出海新阶段,坚持家居行业的国际化和产业链协同发展,推动公司经营管理持续向好发展。公司尚未知悉保留意见的审计报告所涉及事项的进展及结论,公司将持续关注上述事项的后续进展,并严格按照有关法律、法规和规范性文件的规定及时履行信息披露义务并提示相关风险。
当天有投资人提问,公司实际控制人汪林朋留置情况如何,为何留置2个月,贵公司对该事件没有一点回复和进展公告?公司回应称,将持续关注该事项的后续进展,并严格按照有关法律、法规和规范性文件的规定及时履行信息披露义务。
年报季报净利润双降
4月30日,居然智家发布2025年一季报显示,公司一季度营业收入为33.12亿元,同比增长5.58%;归母净利润为2.12亿元,同比下降39.39%;扣非归母净利润为2.13亿元,同比下降42.84%;基本每股收益0.03元。
▲居然智家2025年一季报。
同日,发布的2024年年报显示,公司2024年实现营业总收入129.66亿元,同比下降4.04%;归属净利润7.69亿元,同比下降40.83%;扣非净利润8.90亿元,同比下降27.62%。尽管公司在数智化转型方面取得一定进展,但整体业绩表现仍不容乐观,尤其是在家居卖场业务和净利润方面,下滑趋势明显。
▲居然智家2024年报。
截至3月31日,十大流通股东累计持有45.1771亿股,占比76.60%。其中有1位股东新进为香港中央结算有限公司 ,持股数6930.983万股。较上个报告期退出前十大流通股东有1位,为中意资产卓越非凡23号资产管理产品。
▲截至3月31日十大流通股东情况。
机构数量锐减90家
值得注意的是,截至3月31日,机构数量仅15家,较上期变化减少90家机构,累计持股44.7957亿,较上期变化减少持股9867.8457万。
▲截至3月31日机构持股情况。
据上证报消息,居然智家表示,目前公司运营一切正常,董事长职务此前已由执行总裁王宁代行。
以上内容归星岛新闻集团所有,未经许可不得擅自转载引用。
编辑︱叶金雅











