星岛日报记者 周昊、胡影雅
从春晚的“转手帕”,到北京亦庄的马拉松赛场,再到杭州八角笼的拳击舞台,国内最炙手可热的人形机器人企业宇树科技,终于在今日开启了上市的征程。
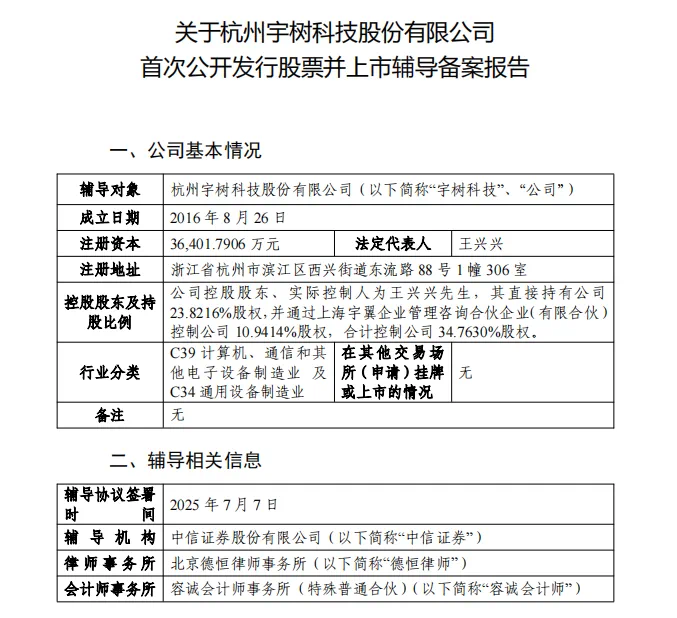
7月18日,中国证监会官网显示,宇树科技已开启上市辅导,辅导机构为中信证券,律师事务所北京德恒,会计师事务所则由容诚担任。
辅导备案报告显示,宇树科技控股股东、实际控制人为王兴兴,其直接持有公司23.8216%股权,并通过上海宇翼企业管理咨询合伙企业(有限合伙)控制公司10.9414%股权,合计控制公司34.7630%股权。
本次辅导工作时间为今年7月至12月,辅导机构将对接受辅导人员进行集中授课,确保其理解发行上市有关法律法规和规则等;辅导机构最早将于2025年10月,对宇树科技是否达到发行上市条件进行综合评估,并协助公司按相关规定准备首次公开发行股票并上市申请文件。
IPO备受关注
作为科技行业十足的“新贵”,宇树科技是否的IPO问题一直备受各界关注。
今年4月香港特区行政长官李家超在杭州调研宇树科技时,王兴兴曾以“后续有可能,不确定”回应公司是否在香港上市的问题,这也是宇树科技首次正面回应关于上市的问题。
随后,宇树科技在IPO方面的布局开始提速。
5月底,宇树科技宣告完成股份制改造,公司名称从“杭州宇树科技有限公司”正式变更为“杭州宇树科技股份有限公司”。此举被认为是开启上市辅导的前置条件。
6 月,宇树科技完成C轮融资,募资规模约7亿元,由中国移动旗下基金、腾讯、锦秋、阿里、蚂蚁、吉利资本联合领投,老股东跟投比例超 90%,投后估值达120亿元。
7月3日,首程控股(697.HK)发布公告,宣布北京机器人产业发展投资基金完成对宇树科技的追加投资。
▲图源:宇树科技官网
机器人将加速落地应用
外界对宇树科技持续看好,源于机器人行业未来的广阔前景。
公开资料显示,宇树科技成立于2016年,专注于消费级、行业级高性能通用足式/人形机器人及灵巧机械臂的自主研发、生产和销售,自成立之初至今先后推出了多款四足机器人人形机器人产品,两类产品量产出货量全球第一。其中明星产品Unitree Go1四足机器人累计出货量超5万台,占据全球消费级足式机器人市场60%以上份额。
比如在今年春晚舞手绢的便是H1机器人,而另一款G1机器人则在今年4月参加了2025北京亦庄半程马拉松比赛和杭州的机器人拳击格斗赛。
▲图源:宇树科技官网
宇树科技也在官网上介绍称,自2017年以来,宇树科技多款机器人已广泛应用于几十个项目,包括国家能源集团某电厂巡检机器狗项目、某电网220kv变电站巡检机器狗项目、某超高压500kv变电站巡检机器狗项目以及某省消防救援总队消防应急机器狗项目等等,为各行业带来了更高效、更安全的解决方案。
在今年6月的达沃斯论坛上,王兴兴也对外表示宇树科技年度营收已超10亿元人民币。另据宇树科技早期投资人、SevenUp Capital创始人赵楠透露,自2020年以来,宇树科技的财务报表每年都保持盈利状态。
而在7月15日国务院新闻办公室举行的“新征程上的奋斗者”中外记者见面会上,王兴兴也向媒体表示,人形机器人虽然现在处于行业发展早期,但在未来3至5年的时间将会加速在行业应用落地。
另据天眼查最新信息显示,宇树科技最新申请的专利“一种三维激光雷达点云采集控制方法和系统”近日被正式公布。该专利主要聚焦于解决现有低成本激光雷达点云采集方法中存在的角度累积误差较大问题。这一问题限制了激光雷达在高转速场景下的实时角度追踪能力。该专利的公布标志着宇树科技在提升激光雷达性能,特别是在高转速工况下的角度追踪精度方面取得了重要进展。
编辑︱胡影雅
- 郑丽文为何能当选国民党主席? 陈凤馨揭外界“3误判” 十五五势成关键转折点,学者料主导第四次工业革命,“至少与美平起平坐” 美国澳洲签关键矿产协议,图降低对中国稀土依赖 青海西宁城西区原副区长于媛媛被“双开”,通报称其搞封建迷信活动,生活奢靡 张柏芝荧光Look现身香港,与小鲜肉浪漫漫步中环,男子父亲为影帝背景超猛 澳军机侵闯中国西沙领空,南部战区有力反制、警告驱离 国际调解院︱华春莹来港出席开幕仪式,林定国:将全力支持及积极配合调解院工作 四中全会擘画“十五五”蓝图 赖清德最新民调34.9%没起色,“信赖区”剩云嘉南:其它全崩了 特朗普称美方将稀土、芬太尼和大豆列为对中国三大问题,外交部回应














