星岛环球网杨睿奇报道
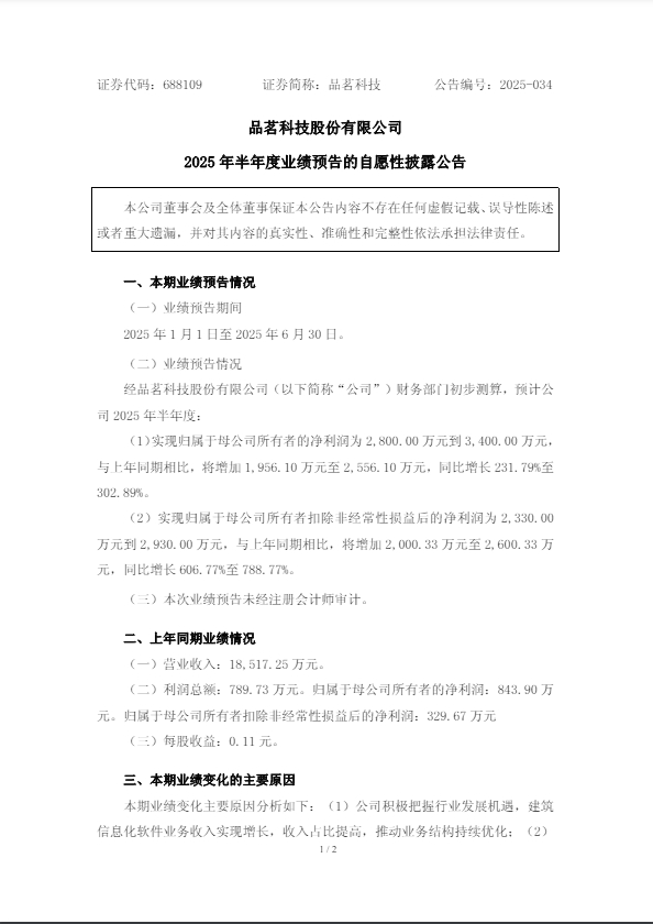
7月16日,品茗科技(688109.SH)发布2025年半年度业绩预告。公告称公司预计2025年上半年实现归属于母公司所有者的净利润为2,800万元到3,400万元,同比增长231.79%至302.89%。预计实现归属于母公司所有者扣除非经常性损益后的净利润为2,330万元到2,930万元,同比增长606.77%至788.77%。
截至7月17日午盘收市,品茗科技报35.30元/股,上涨7.36%。
对于本期业绩变化的主要原因,品茗科技表示,本期业绩变动核心原因包括:积极把握行业发展机遇,建筑信息化软件业务收入实现增长,收入占比提高,推动业务结构持续优化;公司持续推进精兵强将人才计划,报告期内通过人员结构优化,有效控制成本,研发费用、销售费用同比均下降;持续加强应收账款管理力度,回款效率提升,计提的应收账款减值损失同比减少。
资料显示,品茗科技股份有限公司,注册地址为浙江省杭州市西湖区,是一家聚焦于施工阶段的“数字建造”应用化技术及产品提供商。目前,品茗科技立足于建筑行业、面向“数字建造”的对象和过程,提供自施工准备阶段至竣工验收阶段的应用化技术、产品及解决方案,满足各方在成本、安全、质量、进度、信息管控等方面的信息化需求。
品茗科技2024年营业总收入4.47亿元,同比增长2.69%;净利润3147.93万元,同比增长153.27%。2025年一季度营业总收入6494.83万元,同比增长10.47%,净利润100.49万元,同比增长110.3%。
截止2025年3月31日,品茗科技股东总数为4775户,较2024年12月31日的4313户有所增加。十大流通股东中有一家减持,位居第十大流通股东裘炯持股102.89万,相比上期减少2000股。
编辑︱杨睿奇
















