星岛环球网梁景琴报道
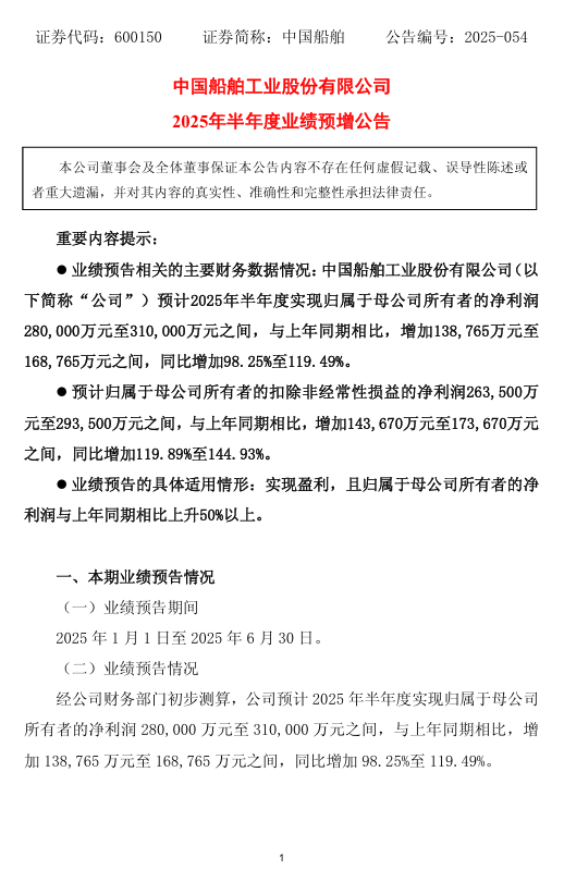
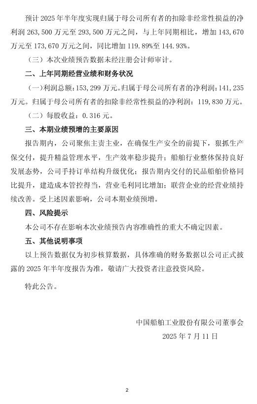
7月10日消息,中国船舶(代码:600150.SH)发布2025年上半年业绩预告,公司预计上半年实现归属于母公司所有者的净利润在28亿元至31亿元之间,同比增长98.25%至119.49%。这一业绩预告引发市场广泛关注,公告发布后,7月11日早盘,中国船舶高开高走,截至中午收市,股价报35.04元,涨幅8.21%,成交额达44.91亿元。
公告显示,中国船舶业绩预增的主要原因是:公司聚焦主责主业,在确保生产安全的前提下,狠抓生产保交付,提升精益管理水平,生产效率稳步提升;船舶行业整体保持良好发展态势,公司手持订单结构升级优化;报告期内交付的民品船舶价格同比提升,建造成本管控得当,营业毛利同比增加;联营企业的经营业绩持续改善。
中国船舶是中国船舶集团有限公司旗下核心军民品主业上市公司。作为国内船舶行业的领军企业,中国船舶拥有深厚的历史底蕴和强大的技术实力。公司业务广泛,涵盖造船业务(军、民)、修船业务、海洋工程及机电设备等多个领域。在国内船舶制造市场占据重要地位,其建造的各类船舶不仅满足国内需求,还远销海外多个国家和地区,在国际市场上也颇具影响力。
从季度财报数据的连贯表现来看,中国船舶在近几个季度展现出良好的财务健康度和增长潜力。2024年第一季度,公司实现营收152.7亿元,归母净利润为4.01亿元;到了2025年第一季度,营收增长至158.58亿元,归母净利润大幅跃升至11.27亿元。资产负债方面,截至2025年3月31日,公司资产总计1812.38亿元,负债合计1246.87亿元,资产负债结构较为稳健。
从前十大流通股东看,截至2025年3月底,有一家增持,四家减持,其他保持不变,增持的为国新投资有限公司,持股比例0.94%;减持的为香港中央结算有限公司、上证50交易型开放式指数证券投资基金、华泰博瑞沪深300交易型开放式指数证券投资基金、长风单一资产管理计划。
编辑︱梁景琴
- 要不要赴大陆交流?郑丽文正面回应全说了 中国共产党第二十届中央委员会第四次全体会议在北京开始举行 关税战2.0 | 特朗普:100%关税不可持续,美国将与中国“相处融洽” 郑丽文当选后首站选“立院”,喊话让国民党团结成为过半党团 郑丽文为何能当选国民党主席? 陈凤馨揭外界“3误判” 青海西宁城西区原副区长于媛媛被“双开”,通报称其搞封建迷信活动,生活奢靡 美国澳洲签关键矿产协议,图降低对中国稀土依赖 十五五势成关键转折点,学者料主导第四次工业革命,“至少与美平起平坐” 澳军机侵闯中国西沙领空,南部战区有力反制、警告驱离 国际调解院︱华春莹来港出席开幕仪式,林定国:将全力支持及积极配合调解院工作

















