星岛环球网杨睿奇报道
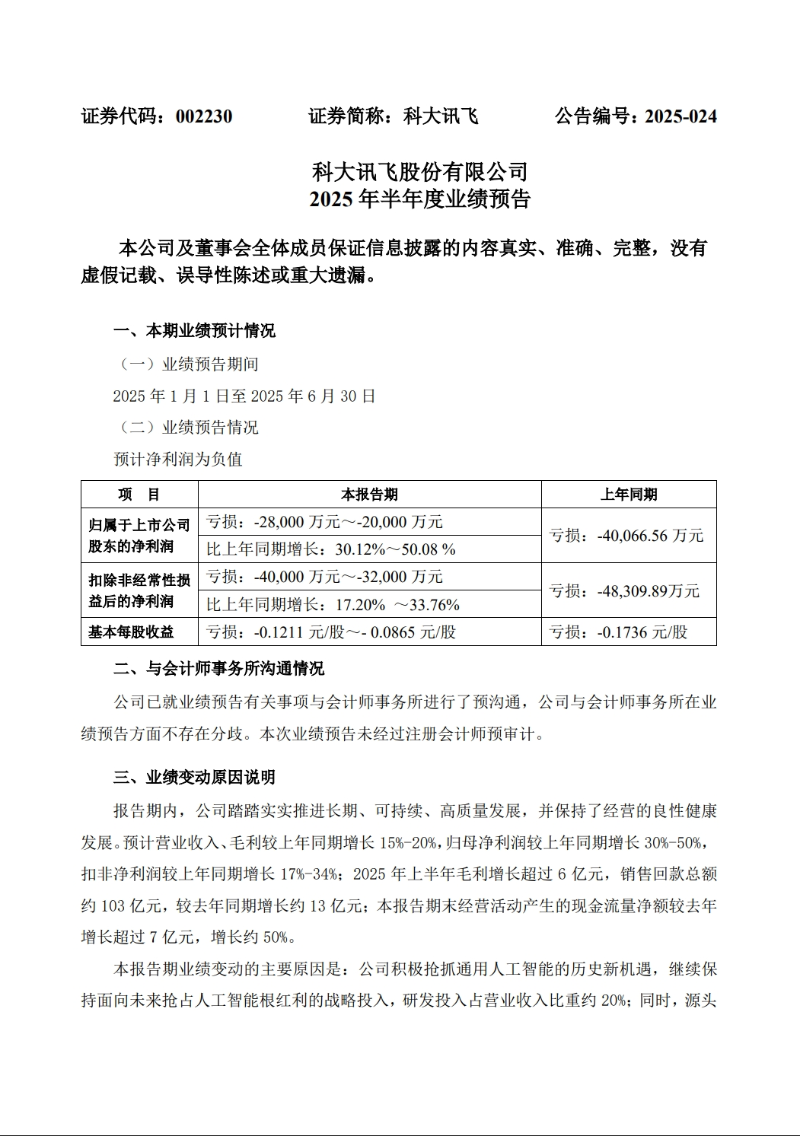
7月10日晚间,科大讯飞(002230.SZ)发布上半年业绩预告,公司预计今年上半年营业收入和毛利较上年同期增长15%-20%,归属于上市公司股东的净利润亏损在2亿至2.8亿之间,而上年同期亏损为4.亿元,同比增长30.12%至50.08%;扣除非经常性损益后的净利润亏损在3.2亿至4亿元之间,上年同期亏损为-4.8亿元,同比增长17.20%至33.76%。7月11日,截至午市收盘,科大讯飞报46.62元,跌0.41%。
科大讯飞表示,业绩变动的主要原因是公司积极抢抓通用人工智能的历史新机遇,继续保持面向未来抢占人工智能根红利的战略投入,研发投入占营业收入比重约 20%;同时,源头技术驱动的战略布局成果不断显现,核心业务呈现出健康发展的势头,特别是 TO C 业务继续保持快速增长。基于“讯飞星火大模型”的 AI 硬件在“618”电商节销售额同比增长 42%;其中,科大讯飞 AI 学习机连续三年位居京东及天猫“618”全周期销售额榜首,2025 年半年度收入保持翻番增长。
公告称,报告期内,“讯飞星火”大模型保持行业领先,仍是国内全民开放下载的通用大模型中唯一由全国产化算力平台训练的大模型。4月20日再次升级的讯飞星火深度推理大模型X1(70B),在模型参数比业界同类模型小一个数量级的情况下,比肩国际顶尖模型水平(如DeepSeek-R1 671B)同级别效果,且大幅降低了企业AI私有化部署与定制门槛。公司已构建起通用人工智能领域自主可控的独特优势,讯飞星火开发者已逾152万家,形成了良好的产业生态。
科大讯飞股份有限公司是一家主营人工智能技术研究、软件及芯片产品开发、知识服务的公司。科大讯飞在智能语音和人工智能核心研究和产业化方面的突出成绩得到了社会各界和国内外的广泛认可,作为“中国人工智能国家队”一员已形成共识。
业绩方面,2024年科大讯飞实现营业收入233.43亿元,同比增长18.79%;净利润5.6亿元,同比下降14.78%。2025年一季度营业收入46.58亿元,同比增长27.74%,净利润-1.93亿元,同比增长35.7%。
截至3月31日,科大讯飞十大流通股东累计持有5.72亿股,占比26.15%。其中有一家增持,为香港中央结算有限公司。三家减持分别为华泰柏瑞沪深300交易型开放式指数证券投资基金、易方达沪深300交易型开放式指数发起式证券投资基金、王政。两家新进分别为刘庆峰、华夏中证机器人交易型开放式指数证券投资基金。
编辑︱梁景琴
- 要不要赴大陆交流?郑丽文正面回应全说了 中国共产党第二十届中央委员会第四次全体会议在北京开始举行 关税战2.0 | 特朗普:100%关税不可持续,美国将与中国“相处融洽” 郑丽文当选后首站选“立院”,喊话让国民党团结成为过半党团 郑丽文为何能当选国民党主席? 陈凤馨揭外界“3误判” 青海西宁城西区原副区长于媛媛被“双开”,通报称其搞封建迷信活动,生活奢靡 美国澳洲签关键矿产协议,图降低对中国稀土依赖 十五五势成关键转折点,学者料主导第四次工业革命,“至少与美平起平坐” 澳军机侵闯中国西沙领空,南部战区有力反制、警告驱离 国际调解院︱华春莹来港出席开幕仪式,林定国:将全力支持及积极配合调解院工作
















