星岛环球网杨睿奇报道
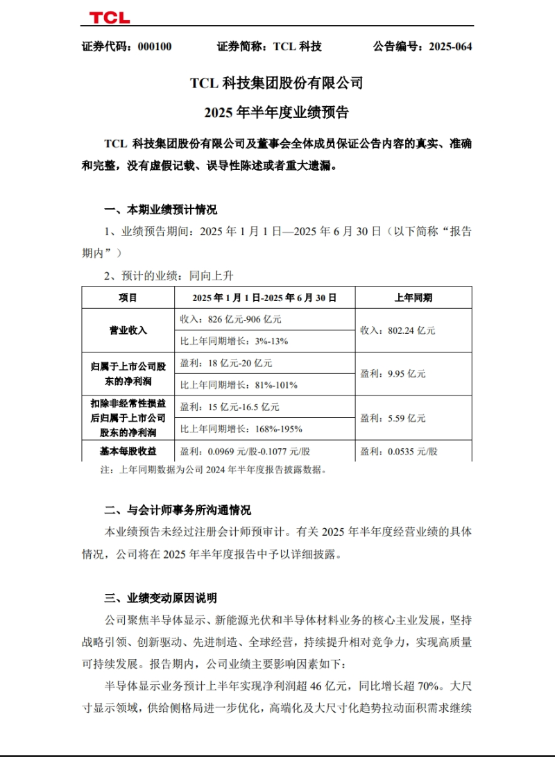
TCL科技(000100.SZ)7月9日晚间发布业绩预告,预计2025年上半年归属于上市公司股东的净利润18亿元~20亿元,同比增长81%~101%;基本每股收益0.0969元~0.1077元。
公开资料显示,今年以来,TCL科技聚焦半导体显示、新能源光伏和半导体材料业务的核心主业发展,坚持战略引领、创新驱动、先进制造、全球经营,持续提升相对竞争力,实现高质量可持续发展。
公司业绩预告称,半导体显示业务预计上半年实现净利润超 46 亿元,同比增长超 70%。大尺寸显示领域,供给侧格局进一步优化,高端化及大尺寸化趋势拉动面积需求继续增长,主要产品价格相对稳定、随需求淡旺季窄幅波动;公司充分发挥产线布局、产品技术和效率效益优势,盈利增强。中尺寸领域,t9 产能顺利爬坡,IT 产品销量和收入大幅增长,业务盈利持续改善。小尺寸 OLED 业务高端化战略成效显著,多款差异化产品实现头部客户供应。
公告称,乐金显示(中国)有限公司(现更名为“广州华星光电技术有限公司”,t11)已于 2025 年第二季度起并入公司合并范围;公司对深圳市华星光电半导体显示技术有限公司 21.5311%股权的收购已于 2025 年 7 月 1 日完成工商变更,进一步提升公司的竞争优势。
2025 年上半年,全球光伏装机保持韧性增长,国内分布式市场迎来短期抢装潮,需求自 5 月份逐步回落;产业链各环节产能供需失衡,行业经营承压。受产品价格下跌及存货减值的影响,预计 TCL 中环上半年归属于本公司股东净利润-12.0 至-13.5 亿元。
7月10日,截至午盘收市,TCL科技收4.46元,涨幅2.06%,总市值881.54亿元。
TCL科技全称是TCL科技集团股份有限公司,是一家主营半导体显示业务,半导体光伏及半导体材料业务,产业金融及投资平台和其他业务。 2019年,TCL完成资产重组,拆分为TCL科技集团股份有限公司(简称“TCL科技”)和TCL实业控股股份有限公司(简称“TCL实业”)。TCL科技聚焦半导体显示及材料、半导体及半导体光伏领域,以产业金融与投资创投支持主业发展,加速向技术、资本密集型的高科技产业集团转型。2020年7月,TCL战略收购中环半导体,实现在半导体及新能源领域的重要布局与战略储备,以新能源材料与半导体材料为双主业驱动发展。
业绩方面,2024年TCL科技实现营业收入1649.63亿元,同比下降5.44%;净利润15.64亿元,同比下降29.38%。2025年一季度营业收入401.19亿元,同比上涨0.43%,净利润10.13亿元,同比上涨321.96%。
截至4月14日,TCL科技十大流通股东累计持有35.8164亿股,占比19.79%。其中有两家增持,分别是华泰柏瑞沪深300交易型开放式指数证券投资基金、易方达沪深300交易型开放式指数发起式证券投资基金。
以上内容归星岛新闻集团所有,未经许可不得擅自转载引用。
编辑︱杨睿奇
编辑︱杨睿奇

















