中指研究院:上半年300城宅地出让金同比增27.5%,核心城市高溢

发布时间:2025-07-10 08:32

智通财经APP获悉,中指研究院发文称,2025年上半年,300城住宅用地出让金同比增长27.5%,其中一线及二线城市出让金增长均超40%,而三四线城市仍小幅回落。城市集中度来看,上半年TOP20城市宅地出让金占全国比重升至68%,杭州、北京涉宅用地出让金均超千亿元,杭州出让金已接近去年全年水平。头部房企投资策略趋于一致,投资拿地进一步聚焦,叠加核心城市优质地块供应力度加大,上半年北上深、杭州、成都多宗地块竞拍出高溢价。

从趋势来看,预计下半年土地市场仍将延续“缩量提质”模式,北上深、杭州、成都等热点城市核心地块凭借稀缺属性或将保持高溢价成交,而多数三四线城市土地市场则继续以底价成交为主。同时,专项债收购闲置存量土地有助于改善市场供求关系及房企资金压力,是推动房地产止跌回稳的关键举措,也是下半年政策重点落实方向。

300城:上半年核心城市加快推出优质地块,带动300城住宅用地出让金同比明显增长

▲图:历年上半年300城各类用地和住宅用地成交规划建面及同比


▲图:历年上半年300城各类用地和住宅用地出让金及同比

▲注:数据统计口径为公开招拍挂市场成交地块。自2025年起,中指数据扩大了300城土地覆盖范围,目前已涵盖全部地级及以上城市,历史数据为可比口径

2025年以来,随着重点城市新房市场边际改善及优质地块供应力度加大,核心城市优质地块土拍热度维持高位,出让金同比增长,但整体推出、成交面积同比仍下降。

各类用地:根据中指数据,2025年上半年,300城各类用地推出规划建筑面积为10.8亿平方米,同比下降11.6%,成交9.3亿平方米,同比下降7.7%。出让金方面,2025年上半年,300城各类用地出让金1.2万亿元,同比增长11.9%。

住宅用地:根据中指数据,2025年上半年,300城住宅用地推出规划建筑面积为2.1亿平方米,同比下降19.4%,成交1.7亿平方米,同比下降5.5%,降幅较去年同期收窄26.7个百分点。出让金方面,2025年上半年,住宅用地出让金0.86万亿元,同比增长27.5%。

▲图:2023年以来300城住宅用地月度和季度平均溢价率走势

上半年,住宅用地溢价率高于去年同期水平,但二季度以来有所回落。一季度,在核心城市加大优质地块推出节奏及房企投资策略趋同影响下,多宗地块竞拍出高溢价,北京、杭州、成都地价纪录多次被刷新,溢价率上升明显。根据中指数据,一季度300城住宅用地平均溢价率达13.4%,二季度尤其是5月以来,由于热点城市核心地块供应力度有所减弱,同时房企投资保持审慎态度,土地市场有所降温,5月仅上海、杭州、成都等核心城市部分地块房企参拍积极,其余地块多底价成交,二季度平均溢价率为7.7%,6月,300城宅地平均溢价率为5.8%。

各梯队:一二线城市成交面积、出让金同比均增长,三四线城市土地市场仍面临压力

▲表:2025年上半年300城各线城市住宅用地推出和成交相关指标同比变化

上半年一二线城市住宅用地出让金同比增长明显,三四线城市土拍表现持续较弱,分化现象延续。根据中指数据,2025年上半年,房企在一线城市投资布局较为积极,住宅用地推出、成交面积同比均增长,出让金同比增幅达到49.5%;二线城市今年以来多地持续加大优质地块供应,带动成交面积、土地出让金分别增长18.3%、43.5%,平均溢价率13.6%,其中杭州、成都土拍热度较高,也是房企重点拿地区域,而其余多数城市土拍较为平淡;三四线城市上半年住宅用地推出、成交面积延续缩量态势,平均溢价率也处于较低水平。

重点城市:上半年TOP20城市宅地出让金占全国比重约68%,杭州、北京出让金超千亿元

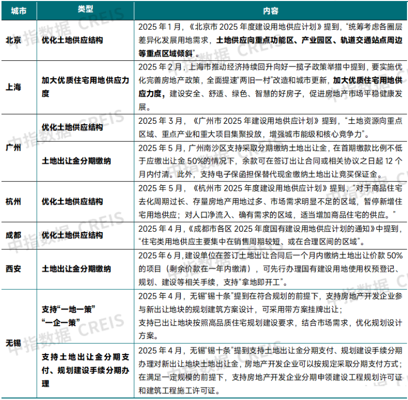
▲表:部分重点城市土拍优化政策

为了提升房企参拍意愿,近几年各城市持续优化土拍相关政策。如土地供应结构不断优化,持续加大核心区地块供应,北京、广州等核心城市在2025年土地供应计划中明确土地供应向中心城区、轨道站点周边倾斜,加大核心板块的优质地块供应力度;上半年杭州、成都核心区供应地块占比均在5成左右。减轻房企土地出让金支付压力方面,无锡、西安等地均支持土地出让金分期支付,同时西安也提出缴纳50%土地出让价款的项目,可先行办理国有建设用地使用权预登记、规划、建设等相关手续,支持“拿地即开工”。此外,在中央“好房子”建设导向的推动下,去年以来,多地加快优化地块规划设计条件,包括放宽阳台、公共空间计容规则,支持建设立体生态住宅等。

▲表:2024年及2025年上半年全国住宅用地出让金TOP20(全市)

▲图:2020年以来不同城市住宅用地出让金占全国的比重(全市)

从城市集中度来看,上半年TOP20城市出让金占全国比重约68%,占比明显提升。根据中指数据,2025年上半年,共有19个城市宅地出让金超百亿元,除南通、镇江(多为本土国企获取)外,均为核心一二线城市,其中杭州、北京涉宅用地出让金均超千亿元,杭州出让金已接近去年全年水平。城市集中度来看,上半年TOP20城市出让金占全国比重为68%(2024年全年为51%)。值得注意的是,核心城市土地集中供应或造成后续项目集中入市,竞争或有所加剧。

▲图:22个重点城市2022年以来宅地季度溢价成交情况

土拍热度方面,房企拿地进一步聚焦影响下,核心城市优质地块竞争加剧。根据中指数据,2025年上半年,22个重点城市住宅用地溢价成交占比39.2%,较去年同期提升8.9个百分点,二季度以来土拍情绪有所走弱,溢价成交占比为36.1%,较一季度下跌7.2个百分点。

▲表:2025年上半年出让金超百亿城市平均溢价率变化(全市)

重点城市中,2025年上半年,杭州平均溢价率达35.5%,上海、成都平均溢价率均超20%。但5月以来,多个重点城市土拍情绪有所转弱,具体来看:

上海、杭州、成都土拍热度相对较高,房企拿地意愿强:上半年,上海成交宅地合计28宗,有21宗溢价成交,其中7宗溢价率超30%,2宗溢价率超40%,同时5月31日,徐汇东安新村第三宗地块以341.35亿元协议出让,今年以来徐汇东安新村三宗地出让金累计达523.03亿元,刷新全国地价总价纪录。杭州成交宅地合计69宗,53宗溢价成交,其中29宗溢价率超40%。一季度杭州三次刷新地价纪录(3月28日,杭州地价单价最高纪录达88029元/㎡),二季度以来,核心区优质地块仍能实现溢价成交,平均溢价率维持在20%以上。成都继续加大优质地块供应力度,成交宅地合计56宗,28宗溢价成交,其中11宗溢价率超30%,5宗溢价率超40%,3月成都宅地楼面价也两次刷新记录,3月11日及27日,分别位于高新区和锦江区的核心板块依次突破3万元、4万元/平方米,其中3月27日成交的锦江区柳江街道溢价率达到106%。

北京、苏州、宁波等地优质地块房企举牌意愿强,但市场分化较明显:上半年,北京成交宅地合计22宗,9宗溢价成交,3宗溢价率超20%。一季度,两度刷新地价纪录(3月18日,海淀树村地块成交楼面价102347元/㎡),二季度以来成交地块质量一般,多底价成交。苏州成交宅地合计35宗,12宗溢价成交,其中苏州工业园区东板桥河西地、吴中区苏地2025-WG-Z09号地块溢价率分别为45.3%、39.3%,其余地块多为底价成交。

另外,武汉、南京、济南等重点城市优质地块也相继高价成交。6月30日,武汉江岸区中山大道与新兴街交汇处地块经过106轮竞价,该地块被绿城以6.645亿元的价格竞得,成交楼面价27920元/平方米,溢价率54.4%,成为武汉住宅成交楼面价历史记录第二名。4月30日,南京建邺区地块成交楼面地价45053元/㎡,位列南京地价历史第二位,溢价率25.7%。6月25日,济南历下区文博西片区地块被中海地产以11.1%的溢价率竞得,成交住宅楼面地价20232元/㎡,这是济南土拍住宅用地单价首次突破20000元/㎡。

拿地企业:上半年拿地TOP100房企拿地金额同比增长33%,央国企仍是拿地主力

▲图:2022-2025年1-6月TOP100企业拿地总额

▲表:2025年上半年权益拿地金额TOP20企业

2025年1-6月,TOP100企业拿地总额5065.5亿元,同比增长33.3%,由于低基数影响,增幅较上月扩大4.5个百分点。拿地企业仍以央国企为主,拿地金额前十企业中8家为央国企,部分民企亦有一定投资强度,如滨江集团拿地金额位居前十,邦泰集团、大华集团等也进入拿地金额前二十。

▲表:2025年上半年拿地超200亿房企布局前十城市占比

重点房企布局城市来看,北京、杭州、上海、成都等是房企重要进驻或深耕城市。根据中指监测,上半年共8家房企拿地金额超200亿,其中5家房企拿地最多的城市均为北京,2家房企在杭州拿地居首位,1家房企在上海拿地最多,中海在北京+杭州拿地金额占比达64%,建发、华润也超5成,绿城在杭州拿地金额占比超40%。

▲表:22城2023年-2025上半年涉宅用地不同企业拿地金额占比情况(市本级)

▲注:央国企包含央企及全国化布局的国资背景企业;地方国资包括城投公司及其他具有开发资质的地方型国企。

从主要城市拿地企业来看,根据中指数据,2025年上半年,重点22城中,央国企拿地金额占比为56%,其中北京、上海、厦门等地央国企拿地金额占比均超7成;地方国资占比15%,较2024年全年降低17个百分点;民企占比23%,较2024年全年提升6个百分点,其中滨江补仓力度较大,带动民企整体拿地占比提升。

下半年土地市场展望

整体来看,2025上半年,好城市及好房子项目继续保持较好去化,但房地产市场整体仍面临一定压力。房企投资策略进一步趋同背景下,核心城市土拍竞争加剧,部分优质地块拍出较高地价。预计下半年各地在供地端的“缩量提质”模式仍将延续,北上深、杭州、成都等热点城市核心地块凭借稀缺属性或将保持高溢价成交,而多数三四线城市土地市场则继续以底价成交为主,部分城市可能通过优化供地结构、降低起拍价格等方式吸引房企投资布局。对企业而言,应继续聚焦市场确定性高的核心城市,通过新老项目平衡重启发展,但需避免拿高价地。

同时,下半年专项债收购闲置存量土地有望加速。根据中指不完全统计,截至6月底,全国各地公示拟使用专项债收回收购存量闲置土地的数量超3700宗,总用地面积接近2亿平方米,总金额超4700亿元,其中7个省市已经发行的专项债超960亿元(均为专项债“自审自发”试点地区)。6月13日国常会提到“要对全国房地产已供土地和在建项目进行摸底,进一步优化现有政策,提升政策实施的系统性有效性”,预计下半年专项债收地政策将进一步加快落实,这将有助于加速当地土地市场“去库存”,改善市场供求关系及企业资金状况,推动市场进入新的循环。企业需把握政策窗口,推动存量商办项目及存量土地盘活,改善资产负债表,在发展中解决过去的问题。

来源 | 智通财经
编辑 | 叶金雅


编辑︱叶金雅
相关阅读