7 月 7 日,山东金岭矿业股份有限公司(以下简称“金岭矿业”,代码:000655.SZ)发布2025年上半年业绩预告,数据显示净利预增超66%。7月8日,金岭矿业股价强势涨停,单日涨幅达9.95%,最终报收8.07元/股。
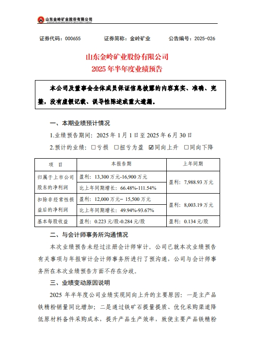
业绩预告显示,金岭矿业2025 年上半年归属于上市公司股东的净利润盈利1.33亿元-1.6亿元,这个数据比上年同期增长了66.48%-111.54%。扣除非经常性损益后的净利润盈利1.2亿 万元– 1.5亿万元,同比上年同期增长49.94%-93.67%;基本每股收益盈利0.223 元/股-0.284 元/股。
对于上半年业绩大增的原因,公告指出主要是因为公司主营业务铁精粉产品销量较去年同期实现稳步提升,为公司业绩增长奠定了坚实基础。其次,公司持续推进降本增效措施,一方面通过优化铁矿石采购渠道、提升原料品质,有效降低了原材料及备件采购成本;另一方面不断改进生产工艺,显著提升了生产效率。这些举措使得产品生产成本实现同比下降。公司的副产品业务也表现亮眼,铜精粉产品不仅销量实现增长,销售价格也较去年同期有所提升。
金岭矿业2025第一季度报告财务表现也超出预期,实现了营业收入3.56亿元,同比增长26.98%;归属于上市公司股东的净利润4.9亿元,比上年同期增122.53%。
值得注意的是,在金岭矿业2024年年度报告中,归属于上市公司股东的净利润2.04亿元,同比下降13.30%。实现归属于上市公司股东的扣除非经常性损益的净利润1.7亿元,同比下降25.77%。金岭矿业业绩超预期增长,引发市场对其盈利驱动力的深度研判。
山东金岭矿业股份有限公司份有限公司前身为山东淄博华光陶瓷股份有限公司,位于山东省淄博市张店区中埠镇,成立于1996 年9 月28 日。截至2024年12月31日,公司总股本595,340,230元。所属行业为黑色金属矿采选业,主要经营活动包含:铁精粉、铜精粉、球团的生产、销售;铁矿开采;机械设备及备件制造与销售;许可范围内发电业务等。
星岛环球网贺巧华报道






