7日,北京屹唐半导体科技股份有限公司(688729.SH,下文简称屹唐股份)发布《首次公开发行股票科创板上市公告书》,定于7月8日在上海证券交易所科创板挂牌上市。资料显示,作为国内半导体设备行业的领军企业之一,屹唐股份曾入选“2022集成电路独角兽企业TOP50”及2023年、224年“胡润全球独角兽榜”。半导体设备龙头屹唐股份作为下半年首家科创板新股上市,引起市场高度关注。
发行概况:高估值下的流动性隐忧
屹唐股份以每股8.45元发行29,556万股,募资25亿元投入研发制造中心及高端设备研发。招股说明书中显示,无限售条件的流通股为199,787,692股,占发行后总股本的6.76%。公司上市初期流通股数量较少,存在流动性不足风险。本次发行保荐人(主承销商)为国泰海通证券股份有限公司(601211.SH),联席主承销商中国国际金融股份有限公司(601995.SH)。
根据公告,8.45元的发行价格对应的公司2024年扣除非经常性损益前后孰低的摊薄后市盈率为51.55倍。这一估值水平高于中证指数有限公司发布的公司所处行业最近一个月平均静态市盈率,但低于同行业可比公司2024年扣非后归母净利润对应的静态市盈率平均水平,存在未来公司股价下跌给投资者带来损失的风险。
据新浪财经报道,屹唐股份IPO闯关之路较为坎坷。该公司于2021年6月递交招股书,并于同年8月过会,但在注册环节历时三年半才获证监会批准。此后的2022年1月,因证券服务机构被立案调查中止IPO。2024年,审计机构普华永道又因牵涉恒大财务造假案遭重罚,屹唐股份只好改聘毕马威。2025年3月,屹唐股份终于走完长达3年零7个月的科创板IPO“马拉松”,成为A股史上从过会到注册耗时最长的科技企业之一。但其发行上市两个环节间隔较短,于6月27日申购,7月8日上市。
根据《上海证券交易所科创板股票上市规则》第2.1.2条,屹唐股份选择的上市标准为“(四)预计市值不低于人民币30亿元,且最近一年营业收入不低于人 民币3亿元”。
屹唐股份本次发行价格为8.45元,对应发行后市值(本次发行价格乘以本次发行后总股数)为249.74亿元,不低于30亿元;公司2024年度经审计的营业 收入为46.33亿元,最近一年营业收入不低于人民币3亿元。满足在招股说明书中明确选择的市值标准与财务指标上市标准。
全球化布局的半导体设备龙头
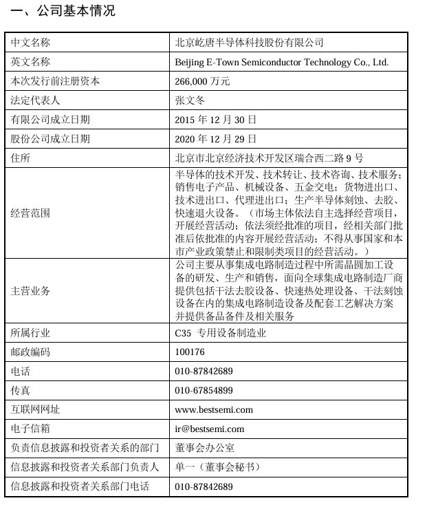
招股书显示,屹唐股份是国内领先的半导体设备平台型厂商,专注于集成电路制造过程中晶圆加工设备的研发、生产和销售。公司成立于2015年,通过收购美国Mattson Technology(MTI)切入半导体设备领域,实现技术、产品和市场的跨越式发展,形成以中国(总部)、美国、德国为基地的全球化研发、制造与经营布局。截至2024年6月末,公司产品全球累计装机量超过4,600台,客户覆盖全球前十大芯片制造商及国内领先厂商。
然而全球化布局带来了一定的风险。根据Gartner 统计数据,在快速热处理设备领域,屹唐股份2023年凭借13.05% 的市场占有率位居全球第二,而排名第一者为应用材料,其市场占有率高达69.66%;在干法刻蚀领域,屹唐股份2023年凭借0.21%的市场占有率位居全球第九,前三大厂商泛林半导体、东京电子及应用材料合计占有全球干法刻蚀设备领域83.95%的市场份额。屹唐股份产品线覆盖广度上与国际巨头尚存在一定差距,公司在行业内的综合竞争力与国际龙头企业相比仍存在不足。
其次,据招股说明书显示,屹唐股份在多个国家或地区开展业务,且主要原材料采购自境外供应商。2024 年12月,屹唐股份母公司北京屹唐半导体科技股份有限公司被美国商务部列入“实体清单”。如果未来相关国家及地区采取更为严苛的限制或制裁措施,屹唐股份可能面临与上下游合作伙伴继续合作受限、供应链稳定性受到影响等风险,屹唐股份下游客户新产线扩张进程也可能因此出现放缓进而导致需求削减,从而对公司经营发展产生一定的不利影响。
业绩在周期波动中增长
现已进入中报业绩披露期,屹唐股份上市公告书对此也有涉及。其业绩与全球半导体产业周期性紧密相连。
根据2025年1-6月实际经营情况、各项业务收支计划、在手订单情况及其他有关资料,屹唐股份预计,2025年上半年实现营业收入23亿元至25亿元,预计归属于母公司股东的净利润为3.08亿至3.4亿元,预计扣除非经常性损益后归属于母公司股东的净利润为2.21亿至2.5亿元,较上年同期增长1.33%至14.63%。
招股书显示,受2023年全球半导体设备市场需求下行影响,公司当年实现营业收入39.31亿元,同比下降17.45%;扣非后归母净利润为2.70亿元,同比下滑。然而,2024年市场环境改善,尤其是国内市场需求显著增加,公司业绩强势复苏,全年实现营业收入46.33亿元,同比增长17.84%;扣非后归母净利润达4.84亿元,同比增长79.3%,增幅明显。
据招股书显示,报告期内,半导体行业总体保持增长态势。然而,半导体行业受国际经济波动、终端消费市场需求变化等方面影响,其发展往往呈现一定的周期性波动特征。在行业景气度较高时,半导体制造企业往往加大资本性支出,快速提升对半导体设备的需求;但在行业景气度下降过程中,半导体企业则可能削减资本支出,从而对半导体设备的需求产生不利影响。
此外,如果未来发生市场竞争加剧、宏观经济景气度下行、 国家产业政策变化、国际贸易摩擦、地缘政治矛盾加剧、公司不能有效拓展国内外新客户、下游客户投资需求发生波动、研发投入未能及时实现产业转化、北京制造基地产能利用不达预期等情形,将使屹唐股份面临一定的经营压力,导致未来业绩存在大幅波动甚至出现亏损的风险。
股权集中,国资控股
本次发行前,北京经济技术开发区财政审计局持有亦庄国投100%的股权,并通过亦庄国投、亦庄产投、屹唐盛龙间接持有公司45.05%的股份,为实际控制人。本次发行后,屹唐盛龙直接持股11.98亿,占比40.55%,仍为屹唐股份直接控股股东;亦庄产投、亦庄国投仍为发行人间接控股股东;财政国资局仍为发行人实际控制人。前10大股东主要为知名投资机构,合计持股74.83%,股权结构相对集中。
招股书显示,张文冬任屹唐股份董事长;Hao Allen Lu(陆郝安)兼任屹唐半导体及MTI董事、总裁兼首席执行官;郑浩任董事;王汇联、Joan Qiong Pan(潘琼)、金雨青、戈峻任公司独立董事。
战略配售获支持
屹唐股份发行初始战略配售发行数量为8,866.80万股,占发行数量的30%。最终战略配售发行数量为8,055.9068万股,占发行数量的27.26%。发行的保荐人国泰海通按照《证券发行与承销管理办法》和《上海证券交易所首次公开发行证券发行与承销业务实施细则》 的相关规定参与本次发行的战略配售,跟投主体为证裕投资。
屹唐股份发行募集资金总额249,748.20万元,扣除发行费用15,461.47万元(不含增值税)后,募集资金净额为234,286.73万元。发行后股东户数为129,865户。
星岛环球网王一帆报道












