日本超人气漫画角色吉伊卡哇(CHIIKAWA)将于8月登陆香港,选址尖沙咀K11 MUSEA及尖沙咀海傍,举辨一连三星期“CHIIKAWA DAYS”大型特展! 今次特展以“衣、食、住、行”为主题,展出逾百座立体雕塑、9米高巨型充气雕塑,重现多个经典动漫场景,深入探索吉伊卡哇与好友的日常生活; 插画家Nagano更亲笔创作香港限定“饮茶”系列纪念商品,本文整理“CHIIKAWA DAYS”开放时间、门票及展览纪念品开卖日期等,各位粉丝记得留意!
设3大收费展区重现经典场景
继早前多啦A梦巡回特展取得空前成功后,创意品牌AllRightsReserved(ARR)宣布,全球爆红日本动漫人气角色CHIIKAWA即将登陆香港,举办一连24日“CHIIKAWA DAYS”大型特展,于尖沙咀K11 地下MUSE EDITION、K11 MUSEA展岀逾百座立体雕塑、9 米高巨型充气雕塑、及生动呈现多个经典漫画场景。 特展更加入多项互动体验元素,让观众进入吉伊卡哇的世界。 展览分为三大收费展区,透过“衣、食、住、行”四个主题,带你沉浸在吉伊卡哇的奇幻世界。
收费展区1:室内展厅“吉伊卡哇的可爱全日常”
位置: K11 地下 MUSE EDITION
内容:从“食”、“住”、“行”到日常小冒险,走进吉伊卡哇的家,挑战讨伐任务,还有传说中的“白饭电饭煲”与全新登场的香港限定“饮茶”空间。 室内展厅呈现多个经典场景,包括网吧、“郎”拉面、监狱、三星餐厅及“讨伐名场面”等。
收费展区2:户外展区“超巨大食物之森空中乐园”
展出位置: K11 MUSEA 6 楼雕塑公园
内容:大家可以走进超巨大食物之森,吉伊卡哇世界中的美食尽收眼底!
收费展区3:户外派对“大型讨伐!名场面造型集合”
展出位置: K11 MUSEA 地下 Promenade
内容:“特别造型全集中”展区,集合巨型充气雕塑、超人气名场面重现、角色限定造型等,一次过与吉伊卡哇多变造型打卡合照!
CHIIKAWA DAYS大型特展活动详情(日期及地点):
日期:2025年8月1日(星期五)至8月24日(星期日)
地点:尖沙咀 K11 MUSEA 暨海滨
室内展厅“吉伊卡哇的可爱全日常”
展出位置:K11 地下 MUSE EDITION
户外展区“超巨大食物之森空中乐园”
展出位置:K11 MUSEA 6 楼雕塑公园
“户外派对大型讨伐!名场面造型集合”
展出位置:K11 MUSEA 地下 Promenade
“CHIIKAWA DAYS”香港大型特展门票售价/发售日期
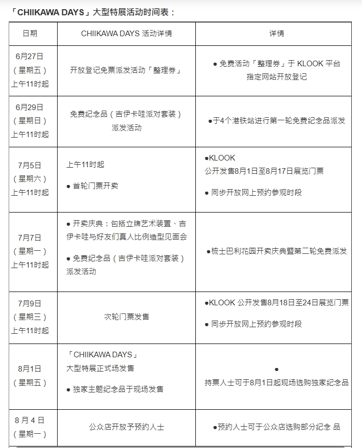
“CHIIKAWA DAYS”大型特展门票将于KLOOK分段发售,7月5日上午11时起首轮开卖,仅开放预购8月1日至8月17日门票。 次轮门票于7月9日上午11时起,开放预订8月18日至8月24日门票。
参观者需要提前购买展览区域门票,并在网上预约具体的入场日期和时间。 每个时段的入场名额有限,按照先到先得原则进行分配。
“CHIIKAWA DAYS”大型特展一般门票售价港币$180,每位持票者进入指定展览厅时均可获随机派发1款角色名牌吊饰的非卖纪念品; “特典套装”售价为港币$420,每套除包含展览门票,更有一套九款角色名牌吊饰套装,以及一枚具备RFID功能的发光“讨伐棒”(款式随机派发),让参观者在互动区域亲身参与吉伊卡哇世界的冒险旅程。 特典套装数量有限,售完即止。
门票类别一:特典套装价格
价钱:港币$420
包含:
一张收费展区门票(12 岁或以上)
一套九款“CHIIKAWA DAYS”角色名牌吊饰套装(非卖纪念品)
一枚具备RFID功能的发光“讨伐棒”(非卖纪念品; 款式随机分配)
一次持票人店购物体验
*非卖纪念品于换取进场手带时获随机派发
*睡衣派对款角色名牌吊饰为特典套装独有
门票类别二:一般门票价格
4-11岁:港币$150
12岁或以上:港币$180
3 岁或以下:免费入场
每名进场的小童(12岁以下)必须由一名年满18岁持票成人陪同
包含:
· 一张收费展区门票
· 一款“CHIIKAWA DAYS”角色名牌吊饰(非卖纪念品; 款式随机分配)
· 一次持票人店购物体验
CHIIKAWA DAYS售票详情:
首轮门票(8月1日至8月17日入场)开卖时间:7月5日上午11时起
次轮门票(8月18日至8月24日入场)开卖时间:7月9日上午11时起
售票网站 :https://s.klook.com/chiikawadays/
CHIIKAWA DAYS香港独家饮茶系列8月1日全球首卖
“CHIIKAWA DAYS”大型特展更特别推出一系列主题纪念品,8月1日起于展览会场全球独家首卖,数量有限,先到先得。
独家纪念品包括由吉伊卡哇插画家Nagano,特别为香港展览亲笔创作的香港“饮茶”指定系列,融合最具代表性的饮茶文化,将吉伊卡哇与好友化身成美味与可爱兼备的点心造型。
展览现场设有持票人店与公众店,发售展览纪念品,其中持票人店于8月1日起开放予当日持票人士,并优先发售“饮茶”系列特别版吊饰公仔,售完即止。
公众店8月4日起开放予公众,但须预约进场,预约方法等容后公布。 由于预计两间店内将出现人潮拥挤情况,提醒大家须预先购票或网上预约,并按时到场及遵守秩序。
CHIIKAWA DAYS免费展前开卖庆典
为了让香港市民都可以感受CHIIKAWA的可爱魅力,主办方将于2025年7月5 日(星期六)于尖沙咀星光大道梳士巴利花园举行,让广大市民提前感受吉伊卡哇的独特魅力。 特别设置立牌艺术装置,重现漫画其中四大主题“衣、食、住、行”的经典场景,免费为市民提供绝佳的拍照留念机会。 更令人期待的是,吉伊卡哇、小八及兔兔将惊喜现身,并于当日上午 11:30 及下午 5:30 举行见面会,与粉丝近距离互动。
CHIIKAWA DAYS免费派“讨伐棒”气球周边纪念品
为让更多市民参与,主办单位特别安排于6月29日在4个港铁站,及7月5日开卖庆典当日在星光大道梳士巴利花园,进行免费派发活动,届时将限量派发3款主角—吉伊卡哇、小八和兔兔主题设计派对套装,每套均包含一枚专属角色造型的纸帽及一枝“讨伐棒”气球。
有意索取派对套装之人士须于2025年6月27日上午11时起透过KLOOK电子平台登记获取整理券,每人仅限登记一套。 成功登记后,参加者需按指定时段前往领取派对套装,款式随机派发,数量有限,派完即止。
未能成功预先网上登记之人士,在派发现场均不获安排领取。 此外,参加者必须同时追踪 AllRightsReserved 及 Manulife 的官方社交平台(包括 Facebook、Instagram 或小红书),以获取吉伊卡哇派对套装。
免费派发CHIIKAWA DAYS吉伊卡哇派对套装详情:
“整理券”开放登记时间:6月27日上午11时起
登记网站 :https://s.klook.com/chiikawadays/
领取免费纪念品日期及指定地点:
6月29日-港铁九龙、柯士甸、太古、将军澳站或
7 月 5 日 - 尖沙咀星光大道梳士巴利花园
*必须预先登记并凭有效之整理券现场兑换
*参加者必须同时追踪 AllRightsReserved 及 Manulife 的官方社交平台(包括 Facebook、Instagram 或小红书)
注意事项:本活动及相关注意事项之条款及细则,以 KLOOK 活动网页为准
更多好去处推荐,尽在星岛环球网:
小渔夫活动学捕捉小鱼小蟹,渔夫帽工作坊/制作捕鱼笼饵食/海边下海捉鱼
低至$399佛山纯玩2天团暑假出发!体验彩虹“芭比飞车”/小鹿打卡/鲍鱼生蚝宴︳亲子短线游
深圳前海华发冰雪世界10.1前启用!坐拥“全球最大室内滑雪场”,总面积达10万平方米+365日全天候营业!
以上内容归星岛新闻集团所有,未经许可不得擅自转载引用。















