深圳除了是港人热门一日游的好去处外,近年还成为了香港长者北上养老的好地方,愈来愈多港人都选择在退休后回内地定居生活。加上年满60岁的长者在深圳亦可享一系列的福利,例如免费交通及医疗服务、文娱景点门票折扣或免入场费、生活津贴以及高龄津贴等,多达14项优惠,就连港人都有份,让长者北上旅游更划算更轻松!即睇内文了解深圳长者优惠详情。
深圳长者优惠2025|免费交通及乘车优惠
60岁或以上的长者在香港使用乐悠咭可享$2乘车优惠,在内地同样有长者交通津贴。近年内地多个市都推出年长人士乘坐公共交通优惠,如深圳、珠海、佛山、惠州及中山等,优惠更涵盖香港人。
1. 免费地铁
深圳市政府近年推出针对长者的地铁免费乘车计划,只要年满60岁或以上的长者,无论是任何户籍,包括香港长者,只需凭回乡证(港澳居民来往内地通行证)或港澳台居民居住证等有效证件,前往深圳各个地铁站的“免费专用通道”,与职员核对回乡证后即可入闸,免费乘搭深圳地铁的普通车厢,非常方便。
2. 免费巴士
除地铁外,深圳同样推出了长者乘搭巴士的优惠,于2019年发布了《深圳市人民政府办公厅关于扩大我市老年人享受敬老优惠待遇范围的通知》,凡年满60岁以上的香港长者,毋须额外申请,可直接使用港澳台居民居住证或深圳智慧养老颐年卡,即可免费搭深圳市内公交车(巴士)。
深圳长者优惠2025|免费医疗津贴+优先服务
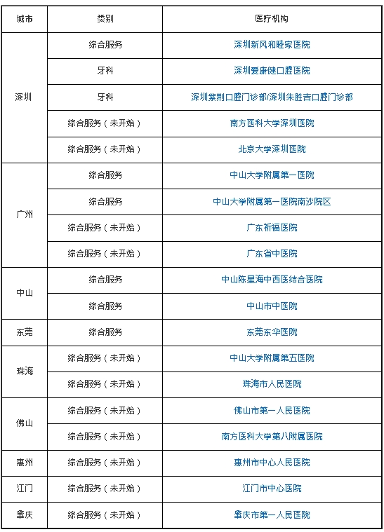
年满65岁并持有有效香港身份证或入境事务处发出的《豁免登记证明书》的合资格长者,每年可获发$2,000医疗券,适用于私营医疗服务。而今年2月,政府亦推出“长者医疗券大湾区试点计划”,将可使用医疗券的地点扩展至大湾区,让长者有更多医疗服务选择。
3. 长者医疗券︰免费洗牙/门诊/身体检查/中医
长者于内地指定的医疗机构,出示有效的香港身份证或香港政府入境处发出的《豁免登记证明书》,即可使用香港的长者医疗券。于今年5月,香港政府公布扩展“长者医疗券大湾区试点计划”,会新增12间位于大湾区的医疗机构,即由之前的7间增至19间,并首次加入中医院,预计今年第四季或之前陆续开展相关安排。
4. 优先使用医疗服务
年满60岁的香港长者,只需凭港澳台居民居住证或深圳智慧养老颐年卡,于深圳全市各大医疗机构就医时,均可享受优先窗口及通道服务。
深圳长者优惠2025|生活津贴
为了支援香港长者北上回乡安享退休生活及养老,社会福利署的公共福利金计划推出了广东及福建计划,设有高龄津贴及长者生活津贴,为选择移居广东省的合资格香港长者,提供每月发放的现金津贴。
5. 长者生活津贴
社署为年满65岁或以上、有经济需要,而且入息及资产没有超过规定限额的香港长者,每月提供港币$4,250的特别现金津贴,以补助他们的生活开支。长者于香港成功办理申请手续后,毋须每年返港,只要在每个付款年度内居住在广东满60天,便可领取津贴。
长者生活津贴入息限额:
6. 高龄津贴(生果金)
社署为年满70岁或以上的香港居民,每月提供俗称生果金的高龄津贴$1,640,以应付因年老而引致的特别需要。申请人毋须接受经济状况调查及每年返港,但需于香港办理申请手续,并在每个付款年度内居住在广东满60天,现金津贴便会直接转帐至长者的香港银行账户。
7. 居家养老服务补助
深圳市对于持有深圳智慧养老颐年卡的60岁以上、享有低保且生活不能自理(介护)老年人、非低保对象但生活不能自理(介护)老年人、“三无”老年人、低保老年人、重点优抚老年人会给予不同的居家养老服务补助,包括提供生活照料、家政服务、康复护理及精神慰藉等。申请人须提交相关资料及证明文件,并需经有关部门审核。
补助会以居家养老消费券形式发放,标准如下︰
60岁以上享受低保且生活不能自理(介护)老年人︰人均¥500/月
60岁以上非低保对象但生活不能自理(介护)的老年人︰人均¥500/月
60岁以上“三无”老年人、低保老年人、重点优抚老年人︰人均¥300/月
深圳长者优惠2025|文娱景点门票折扣
深圳市内多公共文化场所、公园、旅游景区、公共体育场馆等,均设有敬老优惠待遇,长者入场可免费或有优惠。
8. 免费进入博物馆/文化馆/美术馆/图书馆
凡年满60岁的香港长者,凭港澳台居民居住证或深圳智慧养老颐年卡,可免费进入深圳全市内的所有公共文化场所,例如博物馆、文化馆、美术馆及图书馆等,旨在鼓励长者积极参与文化活动,提升生活质量。
9. 免费进入旅游景区/公园
在深圳,大部分景区对年满70岁或以上的长者都实行免费票入园政策,不限户籍。而年满60岁以上的香港长者,凭港澳台居民居住证或深圳智慧养老颐年卡,亦可免费进入深圳市内各公园,以及由政府投资兴建的旅游景点,例如国家AAAA级景区海上田园及仙湖植物园,大大提升长者出行的便利性。
另外,部分由民营企业投资兴建的旅游景点亦有提供长者优惠︰
东部华侨城︰年满65至69岁非深圳户籍长者半价;70岁及以上长者免费
欢乐谷︰年满60至69岁长者近半价优惠票;70岁及以上长者免费
深圳野生动物园︰年满65至69岁长者半价;70岁及以上长者免费
世界之窗︰年满65至69岁长者半价;70岁及以上长者免费
深圳野生动物园︰年满65至69岁长者可购买老人票;70岁及以上长者免费
10. 免费或优惠使用深圳公共体育场馆
年满60岁以上的香港长者,凭港澳台居民居住证或深圳智慧养老颐年卡,可免费或以优惠价钱使用深圳全市的公共体育场馆,包括公立学校体育场馆。
深圳长者优惠2025|银行/法律及其他公共服务
除交通、医疗及文娱旅游景点有优惠外,其他公共民生服务例如银行、法律援助、公厕及长者食堂等都为长者设有福利。
长者使用银行、公厕、法律援助等服务都有优惠。
11. 免费使用公厕
人有三急时,如使用深圳公厕的话,部分需要收费¥2。凡年满60岁以上的香港长者,凭港澳台居民居住证或深圳智慧养老颐年卡,即可免费使用深圳全市公厕。
12. 免费法律援助
持有港澳台居民居住证或深圳智慧养老颐年卡并年满60岁或以上的香港长者,如需使用公证法律服务,可优先享有,并按照有关规定减免公证费,以及优先获免费法律援助。
13. 免费/优先银行服务及个性化专属金融服务
持有深圳智慧养老颐年卡的香港长者,可享有多项免费及优先的银行服务,包括免开卡工本费、免年费及账户管理费、国内跨行ATM转账及取款免手续费、免费电话及手机银行转账、免费打印交易清单、免费提供存折对帐簿、银行网点颐老服务、优先排队及个性化专属金融服务。
14. 长者饭堂优惠
持有深圳智慧养老颐年卡的香港长者,符合特定条件即可享有长者饭堂优惠,每餐高达¥15补贴。
深圳智慧养老颐年卡︰申请资格及办法
以上14项香港长者可享的深圳优惠及福利中,多项都需要使用“深圳智慧养老颐年卡”(简称颐年卡)。申请办法亦非常简单,凡在深圳市居住且年满60周岁的长者(包括港澳台老年人)均可前往指定网点,例如银行分行办理相关手续。
更多消费资讯,尽在星岛环球网:
日本2nd STREET香港店开幕直击!名牌手袋/古着服饰HK$55起
长者超市优惠2025|长者咭专享!百佳/惠康/Taste买餸有着数,指定日子低88折
60+岁长者专享!$25买博物馆通行证,全年无限去17间博物馆!兼有餐饮/购物优惠
康文署公众泳池4月重开!长者专享游水半价优惠,一文看清香港46个泳池地址
以上内容归星岛新闻集团所有,未经许可不得擅自转载引用。











