2025世界博览会(即大阪万博Expo 2025)于2025年4月13日至10月13日举行,为期184日,举行地点为日本大阪市此花区梦洲大阪湾人工岛,集合多达153个国家及地区、25个国际组织参展,预计吸引2,800万人次参观,势成今年国际最大盛事之一。本文将介绍2025年大阪万博的各大资讯,包括举办日期、时间、地点、交通方式、门票购票资讯及场馆预约攻略,记者亲自前往直击,为大家整理必看7大焦点,想计划前往的大家必定要留意!
2025大阪世博举办日期、时间、地点
2025年日本国际博览会(大阪・关西世博会,EXPO 2025),于2025年4月13日至10月13日举行,为期184日,举行地点为日本大阪市此花区梦洲(Yumeshima)大阪湾人工岛。今次博览会是大阪继1970年后第二次举办世博会,睽违55年再度回归。大阪世博集合多达153个国家及地区、25个国际组织参展,预计吸引2800万人次参观。
活动全名:2025年日本国际博览会(大阪・关西世博会,EXPO 2025)
举办时间:2025年4月13日至10月13日,共184天
开放时间:早上9时至晚上10时
地点:日本大阪市此花区梦洲(Yumeshima),大阪湾人工岛
2025大阪世博主题与目标
今次世博主题为“构建未来社会,想象明日生活”,推动全球合作与共生社会的建立为核心目标,主题围绕“连结”、“多样性”与“共生”,以科技与创新为方向,探索如何应对全球挑战,促进可持续发展。展览将聚焦智慧城市、环境技术、人工智慧、健康医疗等多元领域,呈现来自世界各地的创新成果与解决方案,旨在为人类未来的可持续与包容生活开辟新可能性。
2025大阪世博吉祥物“MYAKU-MYAKU”
大阪万博吉祥物名为“Myaku-Myaku”(脉脉ミャクミャク),由日本设计师山下浩平(Kohei Yamashita)及其团队设计,Myaku-Myaku是一个红蓝相间的变形生物,灵感来自水滴与细胞的结合。其身体由多个红色球状物组成,搭配蓝色水滴状头部,眼睛灵动且带有好奇感。“Myaku”(脉)在日文中有“脉动”或“流动”之意,双重“Myaku-Myaku”则强化了生命力与活力的感觉,呼应万博“设计未来社会,为了我们的生活”的主题。
作为大阪万博吉祥物,不但能在官方网站、社交媒体及实体展览看到Myaku-Myaku的踪影,进入会场后亦可透过AR技术与Myaku-Myaku互动,甚至看到它以不同形态出现在展馆或表演中。官方已推出多款以Myaku-Myaku为主题的纪念品,如毛绒玩具、T恤、徽章等,收藏价值极高。
2025大阪世博记者开幕直击!
大阪世博于4月13日上午9时正式开幕,大批市民及游客一早于门外排队等待入场,而世博吉祥物Myaku-Myaku打卡位成为人气打卡点,不少人抢购吉祥物周边。大会估计开幕首日逾14万人进场,各个场馆、餐厅、便利店出现夸张排队人潮!
▲2025大阪世博记者开幕直击!
2025大阪世博入场贴士
1.提前到达
在开门前半小时已有不少访客早早到场等候,记者连续两日于上午8时45分到场,等候约30分钟才成功进入。加上入场安检相当严格,需时颇长,最好比预约时间早到场等候。樽装水及饮料均可携带入内,至于罐装饮料则不可带入场。
提提大家,东门位置网络接收不良,为了省时及避免突发情况,建议大家最好于入场前预先截图,方便向工作人员出示入场QR code。
2.入场后把握机会即场预约
大阪世博的热门展馆采用预约及抽签的入场方式,若错过提早预约,亦可把握即场预约的最后机会。记者于首日上午9时20分入场,入场后10分钟即可于官网预约场馆,最后成功预约高达展馆下午5时的时段。不过需注意每次只能预约一个场馆,完成参观后才能预约下一个场馆,因此最好预先计划有兴趣入场的场馆。
若想在预约时间前参观其他场馆,亦可到访一些开放即场排队的场馆,记者建议可预先下载“Expo 2025 Personal Agent”App,除有计划路线功能,亦可查询无需预约的场馆。
3.预先下载地图
据记者观察,场内并无派发免费实体版地图,而且现场地图及“水牌”均为日文,建议大家预先下载及列印实体地图,计划好路线方便游览。>>官方地图下载<<
4.带备合适衣物及雨具
记者入场当日正好遇上大暴雨,场内多数为户外区域,避雨位较少,最好自行带备雨衣。另外人工岛梦洲位于海边,气温较市区低,记得准备保暖衣物。至于炎夏月份前往的大家,则要记得做好防晒措施。
5.预留时间排队
虽然园区内餐厅及美食选择丰富,不过午餐时间大多都要排队,而且便利店、洗手间、购物商店不时看见“打蛇饼”的情况出现,预计周日及假期人潮众多,最好预留时间排队。有需要的朋友可以先在市区准备少量粮食,作补充体力之用。
6.只支援电子支付
大阪世博场内不能使用现金,仅支援电子支付,如Visa、Mastercard、Apple Pay,以及Suica、ICOCA、Pasmo等交通卡,场馆内亦设有增值机。
2025大阪世博7大必看焦点
1、高达展馆——1.17米高达震撼现身
大阪世博最引人注目的焦点之一,无疑是17米高达震撼现身!由BANDAI NAMCO(万代南梦宫娱乐)打造的高达展馆“GUNDAM NEXT FUTURE PAVILION”,以“未来的宇宙机场”为设计灵感,将《机动战士高达》系列中人类拓展宇宙生活边界的宏大世界观融入其中。而展馆的最大亮点,则是达17米的1:1实物大高达立像“RX-78F00/E”于展馆外展出,头顶高12.31米,总重量达49.1吨,其姿势为单膝跪地。这个高达立像并非全新打造,而是沿用曾于2020年至2024年在横滨展出的可动高达“RX-78F00”的材料,经过重新组装与设计改造后,以全新形象亮相。
至于展馆内则设有以高达世界观为基础的沉浸式体验,透过虚拟实境体验,让参观者欣赏到高达系列所描绘的世界及技术,彷佛置身于高达的世界,现场还有不少高达商品及会场限定商品,晚上还会有灯光表演,高达迷必去朝圣!
2、大屋根——全球最大木造环形建筑
大阪世博另一亮点便是“大屋根”(Grand Roof),全长超过2公里、高12至20米,总面积达6万平方米,被《健力士世界纪录大全》认定为“全世界最大的木造建筑”。该结构以圆形环绕会场,由建筑师藤本壮介设计,在现代建筑中融合日本传统结构工法,特别采用传统的“贯”榫接技术,并选用了采用日本国产杉木、桧木及部分欧洲赤松,展现了日本建筑的精湛工艺。
大屋根不但成为连接会场内各区域的通道,游客可沿环形步道漫步,从不同角度欣赏161个参展国的展馆,感受文化交融的氛围,亦可登上屋顶平台,能饱览濑户内海的自然美景和大阪市景,成为拍照打卡的热点。
3、水上舞台
大阪世博今年于水上世界区打造“水上舞台”,面积达8,800平方米。日落后上演的“蓝和夜的彩虹游行”表演绝对是每日的重头戏,舞台将融合水舞、光雕投影和音乐等元素,打造出震撼的表演效果!另有日间各种音乐、文化、传统艺能表演,还有来自全日本各地的祭典、游行亦会登场。
4、《Pokémon GO》沉浸式宝可梦体验
大阪世博与《Pokémon GO》合作,在博览会期间,推出一系列《Pokémon GO》限定活动,带来沉浸式的宝可梦(Pokémon)体验,今年采用AR技术打造互动、拍照打卡体验,只要到会场设置的多个立体宝可梦打卡位,即可使用“GO 快照”功能与皮卡丘、卡比兽、喵喵等宝可梦拍摄。由万博“EXPO”文字变化而成的未知图腾(E、X、P、O)稀有宝可梦也会随时现身会场,让大家一同“捉精灵”!
5、藏寿司史上最大店铺登场
藏寿司(くら寿司)于大阪世博打造史上规模最大店铺,位于会场西端的“未来生活区”(Future Life Zone)。店内设338个座位,亦设有一条长达135米的回转带,成为藏寿司史上最长的输送带!店面以以日本传统的“藏(仓库)”为灵感,并在墙面融入寿司的图案;外墙材料采用约33.6万枚废弃贝壳、搭配海藻制作的天然黏着剂,减少环境负担;店内则以白木桌椅与畳风座椅营造日式摩登氛围,天花板上更有巨型回转带与寿司盘图案,增添视觉震撼。
藏寿司更特别推出的70款“世博特别菜单”,将万博参展的70个国家与地区的代表性料理融入回转寿司,包括中国的月饼、瑞典的肉丸、法国可丽露、比利时窝夫、爱尔兰的波克斯蒂(即马铃薯煎饼)、新加坡辣椒蟹、喀麦隆炭烤鲭鱼、多明尼加共和国椰汁鱼等异国风味,菜式经过精心研发,更邀请各国驻日大使试食以呈现最正宗的风味。
另外,藏寿司亦特别设计专属的“万博版抗菌寿司盖”,以红蓝两色的“握手”图案连结两盘料理,象征着世界饮食文化的交流。
藏寿司 くら寿司(大阪・关西万博店)
地址:大阪市此花区梦洲 会场西端“未来生活区”(Future Life Zone)(L76-11)
营业时间:早上10时 至 晚上9时
预约网址
电话:06-6940-6102
6.PASONA NATUREVERSE 阿童木现身展馆
PASONA NATUREVERSE 展馆以“生命”为核心,通过科技与艺术的结合,展示人类如何与自然共创未来。故事设定在一个名为“Natureverse”的未来世界,访客将跟随经典动漫角色铁腕阿童木(Astro Boy) 作为导航员,探索生命进化的历程与未来可能性;另一漫画角色 Black Jack(怪医黑杰克)则负责介绍未来医疗、人类与环境友善的食品等创新内容。
记者在参观过后,认为最震撼的展品必定是iPS心脏(iPS Heart),是全球首创展品,使用iPS细胞(诱导多能干细胞)制成的三维心肌模型,模拟真实心脏跳动。另外展馆采用360度投影、LED萤幕和立体声,打造沉浸式体验。
7.One World, One Planet. 无人机表演
每日傍晚于互动表演区有1,000架无人机升空表演,结合音效、照明与AR投影的户外展演,带来震撼视觉与听觉体验!
大阪世博主要建筑
大阪世博场内分别设有3大主要建筑,分别为EXPO Hall展演厅、EXPO 国际交流厅以及迎宾馆,除了于展演厅上演的Physical Twin Symphony等活动,其他设施无需预约即可进入。
1.EXPO展演厅(EXPO ホール)
EXPO展演厅由伊东丰雄建筑事务所设计,有着巨大金色圆顶,外型简单又有气魄,万博期间将上演Physical Twin Symphony(人与科技和谐共存的未来)活动,以“实验性现场娱乐”为概念;以及Shining Hat(生命闪耀的未来社会)日落后展演厅外墙将化身巨型投影幕,播放日本国内外投稿的作品,呼应万博主题“生命闪耀的未来社会”,每日预计播放两次。
2.EXPO国际交流厅(EXPO ナショナルデーホール)
EXPO 国际交流厅由4个设施所构成,包括主舞台、活动区、餐饮区与展览区。主舞台会举办各国的“国家日”活动、特别典礼;活动区提供音乐演出、座谈会与文化工作坊,促进国际交流;另外还有餐饮区和展览区,游客可品尝各国美食并探索展品,成为万博期间必访的热点。
国际交流厅由创立百年的安井建筑事务所和以绿建筑闻名的平田晃久建筑事务所联合设计,多层次结构模拟自然地形,户外空间与室内场馆交融,绿意盎然的植物点缀其中,搭配大面积玻璃与植生墙,营建自然氛围。
3.迎宾馆
“迎宾馆”为接待世界各国领袖与贵宾设计,用于开幕式招待会、高峰论坛及正式晚宴。以现代极简风格为基调,融入日本传统元素,外观流线型设计搭配竹材与玻璃,馆内宽敞的空间配有高挑天顶,日式庭园坐落其中。
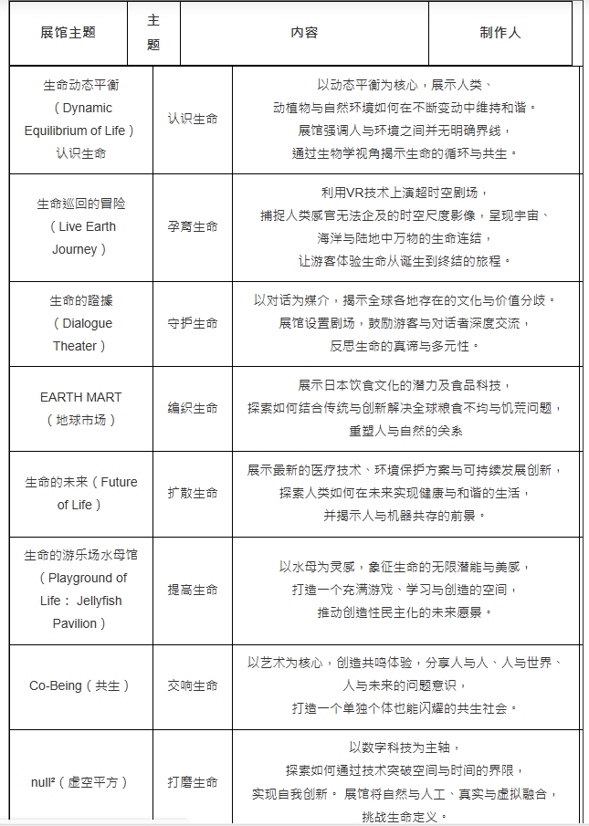
2025大阪世博 8大主题展馆
大阪世博的8大主题展馆(Signature Pavilions),由8位跨领域的日本顶尖制作人制作,涵盖“认识生命”“孕育生命”“守护生命”等多元视角,打造实体与虚拟结合的沉浸式体验。
2025大阪世博日本馆/国内馆
国内馆由日本政府、地方政府与机构打造,位于“展馆世界”(Pavilion World),展示日本的文化传统与技术前沿,当中包括日本馆(Japan Pavilion)、大阪医疗馆(Osaka Healthcare Pavilion Nest for Reborn)、关西馆(Kansai Pavilion)、女性馆(Women’s Pavilion in collaboration with Cartier)。
2025大阪世博国内“民间组织馆”
民间组织馆由日本及国际企业与团体创建,位于“未来生活区”(Future Life Zone),展示私营部门对未来社会的想象与贡献。当中必去有高达展馆(GUNDAM NEXT FUTURE PAVILION)、三菱未来馆、Panasonic 集团馆“物之国”、YOSHIMOTO waraii myraii 馆、ORA 外食展馆“宴~UTAGE~”等。
2025大阪世博国际馆
除了日本国内馆外,世博亦有来自约160个国家参展,展馆设计各有特色,展示各自的文化遗产、科技创新与对未来社会的愿景。
2025大阪世博活动与表演时程表
除了各个场馆外,大阪世博还安排了多个活动与精彩表演,包括多个灯光骚、无人机表演、光影汇演等,亦会将不同日子定为“国家日”,举行各个参展国家的文化、美食、表演活动。大家可从官方网站查阅特别活动日期和时间。查询活动日程按此。
2025大阪世博交通方法
1.铁路
大阪Metro中央线已于2025年1月开设新站“梦洲站”,可直达大阪世博场馆。若从大阪市区出发,可搭乘地铁御堂筋线及中央线前往“弁天町”,再转乘延伸至梦洲站的北港科技港线;若从关西国际机场出发,则可搭乘南海电铁至难波站后换乘大阪Metro中央线到梦洲站,总车程约70分钟,下车后经东门入场。
JR推出“世博新干线”,包含东海道新干线、九州新干线等特定列车都会换上吉祥物“MYAKU-MYAKU”的彩绘涂装,将运行至世博会期结束。
2.接驳巴士
万博接驳巴士亦正式提供服务,于大阪国际机场、新大阪、难波、天王寺等主要地点发车,直达梦洲第1交通终点站(西门前),惟需事前于关西旅游 APP“KANSAI MaaS”上预约,不过该APP仅开放日本区域用户下载,建议大家抵日时第一时间先下载,或透过海外旅行社预订企划乘车券,便可使用所发行的 QR Code 进站搭车。下车后经西门入场。巴士班次详情按此
2025大阪世博门票种类及价钱
购票详情:东瀛游自由行套票
【大阪关西世博】大阪5天4晚自由行 套票
包大阪关西世博一日门票
(大阪逸之彩酒店4晚、香港至大阪来回机票 )
价钱:2人同行价$7930+
大阪京都旅行团连世博、行程
大阪、2025年大阪关西世博、京都岚山、三方五湖山顶公园、心斋桥OUTLET购物、温泉5天之旅JOEE05
出发日期:4 月26、28、5月-6月
价钱:每位$6799+
2025大阪世博门票预约方法
2025大阪万博门票主要采用“电子门票”方式,于官网即可购买。于官网注册及登录“万博ID”即可线上购买门票。购票后可选择想要前往的日期(参观日期预约可于预定参观日期前6个月开始预约)当日出示QR CODE即可入场。现场亦设有柜台提供即场购票,不过额满即止,而且无法提早预约场馆,建议有兴趣前往的大家预先买好门票。
如何预约入场日期及时间
1.官网的售票主页画面上,点击“预约、抽签申请、变更、入场”登录门票号码
2.登录后点击“汇总申请、抽签”,就会显示菜单,点击“到场时间预约”
3.在“选择票”画面上,选择预约入场时间的票,点击“用选择的票申请”(如为同行人士一共预约,则点击“其他人持有的票也一起申请(输入票ID”)
4.在“选择到场时间”页面上,选择到场日、时间以及交通工具和选择入场门,交通详情可参考上文内容。
5.完成入场预约
2025大阪世博各场馆入场预约攻略
大阪世博全部场馆及部份表演均采用预约入场的方式,不少热门场馆都非常抢手!在购票后共有4次机会可以预约心水场馆,需注意开放预约时间为日本时间凌晨12时,即需要在香港时间晚上11时进入网站预约,预约日期分别为:
第一次抽签,可于预定参观日期前2个月开始预约
第二次抽签,可于参观日期前7日开始预约
候补预约,3日前预约(今次并非抽签,而是先到先得)
现场预约(在入场后10分钟开始开放即场预约,场馆视乎人流决定名额)
2025大阪世博场馆预约步骤
1.于官网点击“预约、抽签申请、变更、入场”
2.选择想预约场馆的门票后,点击“用选择的票申请”(如为同行人士一共预约,则点击“其他人持有的票也一起申请(输入票ID”)
3.搜索想要的展馆或活动,页面会显示相应的展馆活动名称,点击展馆活动名称。
4.选择展馆活动需要的时间段,再点击“申请”
5.完成
*需留意每次只能预约一个展馆或活动
更多游玩资讯,尽在星岛环球网:
以上内容归星岛新闻集团所有,未经许可不得擅自转载引用。






















