西藏定日县本周二(7日)发生6.8级地震后,网上流传的一张“小孩被埋图”,引发大量转发和评论,后经媒体证实,该图片为AI合成。西藏网信部门周四(9日)发文,提醒网友警惕通过发布涉地震误导性讯息进行博眼球、蹭流量、吸引粉丝的各类谣言讯息。
▲AI图被人故意加上“西藏地震”。
▲“小男孩被压在废墟下”的图片实由AI合成。(微博)
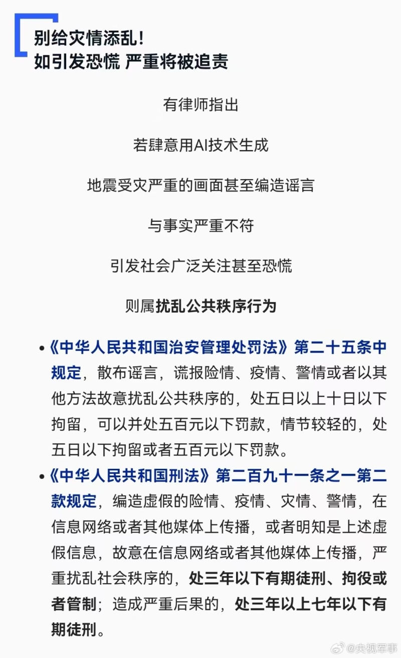
▲央视呼吁切勿用AI生成与事实不符的灾情画面。(微博)
▲央视呼吁切勿用AI生成与事实不符的灾情画面。(微博)
公安部:混淆视听、误导群众
据微信公众号“公安部网安局”今晚表示,鉴于该图片存在明显AI生成痕迹,公安机关网安部门迅速开展核查。经查,上述图片确由AI工具创作,原作者在2024年11月18日发布了相同画面的短视频,并未关联地震且声明是AI生成。
经查,青海某网民为博取眼球,将“小男孩被埋图”与日喀则地震相关的信息进行关联拼凑、移花接木,混淆视听、误导群众,致使谣言信息传播扩散。目前,涉案人员已被属地公安机关依法行政拘留。
定日县地震后,网上流传一张“戴帽子小男孩被压在废墟下”的图片,画面令人揪心,网络热度很高。此时,一系列“小男孩被埋图”在互联网平台广泛传播,并配文日喀则地震等关键词,引发大量网民关注,甚至获得好几万的转评赞。
六根手指穿崩
实际上,该图片存在诸多不合理地方,比如这名男孩拥有六根手指,图片也被平台标注“疑似使用了AI生成技术,请谨慎识别”的提示,但仍被不少网友转发。
据上游新闻引述图片原作者何先生(化名,帐号名称“AI小芭芘”)周四介绍,这个小男孩的形象是他去年创作的,才知道图片被盗用,目前作品已被平台下架隐藏。
西藏网信部门及反诈中心周四提示,发生地震等突发事件时,不法诈骗分子都会活跃起来,借助社会热点进行诈骗。网友应警惕相关讯息,并积极举报。
专题 更多 >
热门文章








